Skyworks Solutions Inc. Si892x Isolated Amplifiers
Skyworks Solutions Inc. Si892x Isolated Amplifiers are designed for low-voltage differential signals and are suitable for connection to low-resistance current shunt measurement resistors. These galvanically isolated analog amplifiers offer 0.8µs low signal delay that allows control systems to respond quickly to fault conditions or changes in load. The Si8921 provides a differential output voltage, while the Si8922 provides a single-ended output voltage. The Si892x modulates the analog signal in a unique way for transmission across the semiconductor-based isolation barrier.The low-voltage differential input is ideal for measuring a voltage across a current shunt resistor or for any place where a sensor must be isolated from the control system. The output is a differential analog signal amplified by either 8.2x or 32.8x. The low offset and gain drift ensure that accuracy is maintained over the entire operating temperature range. Typical applications include industrial, HEV, and renewable energy inverters, AC, brushless, and DC motor controls/drives, automotive onboard chargers, battery management systems, and charging stations.
Features
- Low-voltage differential input:
- ±62.5mV and ±250mV options
- 0.8µs low signal delay
- ±40µV typical input offset
- ±0.06% typical gain error
- Excellent drift specifications:
- ±0.5µV/°C typical offset drift
- –9ppm/°C typical gain drift
- 0.003% fullscale nonlinearity (typical)
- Typical SNR:
- 82dB over 100kHz bandwidth
- 75kV/µs high common-mode transient immunity
- –88dB THD (typical)
- Automotive-grade OPNs:
- AIAG compliant PPAP documentation support
- IMDS and CAMDS listing support
- Compact packages:
- 8-pin wide-body stretched SOIC
- 8-pin narrow-body SOIC
- -40°C to 125°C temperature range
Applications
- Industrial, HEV, and renewable energy inverters
- AC, Brushless, and DC motor controls and drives
- Variable speed motor control in consumer white goods
- Isolated switch mode and UPS power supplies
- Automotive on-board chargers, battery management systems, and charging stations
Functional Block Diagrams
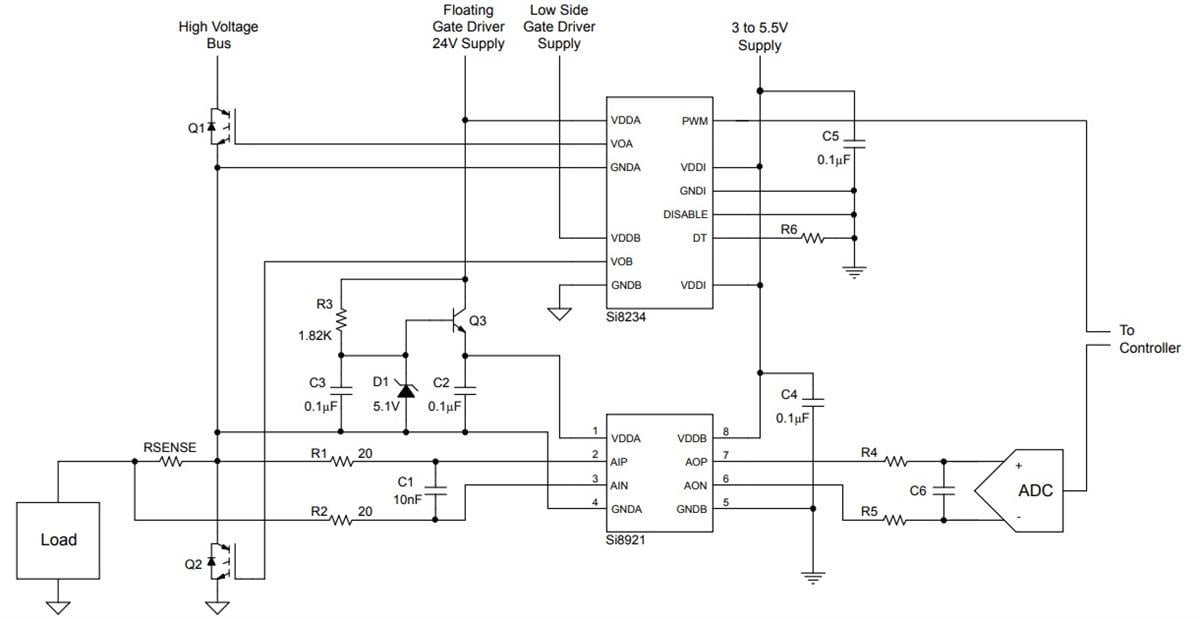
Current Sense Application Circuit
公開: 2021-09-30
| 更新済み: 2023-09-29
