STMicroelectronics STSPIN9P2 75V高度モータドライバ
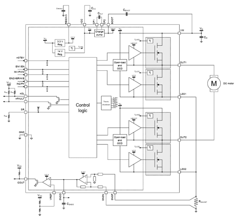
STMicroelectronics STSPIN9P2 75V高度モータドライバは、極めて柔軟性に富んだプラットフォームで、ステッパ、ブラシ付、ブラシレスDCモータをはじめとする最大500Wの電力定格が備わっている広範な低電圧モータに対応しています。低RDS(ON) MOSFET(27mΩ)の統合のおかげで、ディスクリートソリューション比でBOMスペースを大幅に削減しています。7V ~ 75Vという広範囲な供給電源です。これらのデバイスには、ピン対ピン互換ハーフブリッジおよびフルブリッジトポロジのセットが備わっており、多種多様なアプリケーションをカバーできます。STMicroelectronics STSPIN9P2には、ピン対ピン互換フルブリッジデバイスが搭載されています。STSPIN9P2のコンポーネントは、駆動モードと制御機能が異なり、各特定のアプリケーションに合わせてカスタマイズされたソリューションを採用できます。デバイスのトポロジのシンプルさにもかかわらず、広範な機能ブロックと高度機能がそれぞれ統合されています。すべてのバージョンにはレギュレータが組み込まれており、完全自己供給になっています。チャージポンプにより、ハイサイドのオンタイムを無制限にすることが可能です。
差動アンプとコンパレータで構成される統合型アナログフロントエンド(AFE)は、シャント抵抗器からの信号を増幅し、基準値と比較するように設計されています。コンパレータ出力は、電流リミッタ内蔵バージョンの場合は、固定オフタイムまたはPWMトリミング制御ストラテジを実装するために使用されます。それ以外のバージョンでは、コンパレータ出力はCOUTオープンドレイン出力を通してアプリケーションでのみ使用できます。
STSPIN9P2 ファミリのすべてのデバイスは、調整可能なスルーレートを備えており、これによりEMIと効率のトレードオフを最適化できます。この機能により、全体的な性能が向上し、顧客による設計時適格性評価(デザイン・クオリフィケーション)を迅速化します。また、このデバイスは、UVLO(過電流保護とサーマルシャットダウン)のおかげで完全に保護されています。さらに、オープン負荷検出は、電力段が無効になっている場合に適切なモータ接続を検証し、nOL出力での専用シグナリングを実現しています。STSPIN9P2製品は、コンパクトな7mm x 9mm QFNパッケージに収められています。
特徴
- 7V~75Vの幅広い電源電圧範囲
- 6ARMS、RDS(ON) = 27mΩ(標準)のスケーラブル電流定格を備えた組み込みパワーMOSFET
- PWMトリミングまたは固定オフタイム制御が実装されている電流リミッタ
- 電流検出アンプ
- EMI/効率トレードオフの改善を目的とした調整可能なスルーレート
- 完全セットの保護(過温度、過電流、UVLO)
- オープン負荷検出
アプリケーション
- ステージ照明
- ファクトリーオートメーション
- ATMおよび現金処理機
- 繊維機械
- 家電製品
- ロボティクス
STSPIN9P21/STSPIN9P23ブロック図
STSPIN9P22/STSPIN9P24ブロック図
