STMicroelectronics HVLED002高性能LEDコントローラ
STMicroelectronics HVLED002高性能電流モードLEDコントローラは、LEDドライバを実装するためのオフラインまたはDC-DC固定周波数電流モード制御スキームの実装に必要な機能を提供します。内部実装回路には、トリムされた発信器精密な負荷サイクル制御、不足電圧ロックアウト、エラーアンプ入力での正確性を得るための高精度リファレンストリム、高ピーク電流のソースまたはシンク向けに設計された電流制限制御およびトーテムポール出力段を提供するPWMコンパレータが搭載されています。NチャンネルMOSFETの駆動に適したこの出力段は、オフ状態では「低」になっています。特徴
- トリムされた発信器精密な周波数制御
- 発振器周波数250kHzで保証
- 電流モード操作で500kHzまで
- ラッチPWMのサイクル・バイ・サイクル電流制限
- 内部的にトリミングされたリファレンスで、低電圧ロックアウト
- 高電流トーテムポール出力
- 低電圧ロックアウトおよびヒステリシス
- 低起動電流および動作入力電流
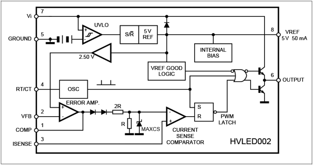
ブロック図
公開: 2016-03-29
| 更新済み: 2025-04-03
