STMicroelectronics L99VR02Jリニア電圧レギュレータ
STマイクロエレクトロニクス (STMicroelectronics) L99VR02J リニア ボルテージ レギュレータは、最大500mAの負荷電流を供給します。この低ドロップアウト(LDO)レギュレータは、2.15V〜28VのDC電源電圧範囲および-40°C〜175°Cの温度範囲で動作します。この電圧レギュレータは、バッテリに直接接続するポストレギュレーション方式でも、あらかじめ電圧が調整された電源に接続する方式でも、どちらの接続方法でも動作可能です。L99VR02Jレギュレータは、SELxピンを経由して固定出力電圧および選択可能な出力電圧(0.8V、1.2V、1.5V、1.8V、2.5V、2.8V、3.3V、または5V)を生成するように構成できます。L99VR02J電圧レギュレータはAEC-Q100認定を受けており、サーマルシャットダウンと短絡電流制限、不足電圧ロックアウト(UVLO)、プログラム可能な短絡出力電流を備えています。L99VR02J電圧レギュレータは、車載アプリケーションへの使用に理想的であり、PowerSSO-12パッケージで供給されます。
特徴
- バッテリモードとポストレギュレーション動作モードが可能
- 低ドロップアウト電圧
- 出力電圧精度±2%
- 電圧レギュレータを有効/無効にするイネーブル入力
- リセット出力を活用した電圧モニタリング
- 負荷コンデンサの出力電圧安定性に関して無視できるESR効果
- 外付けコンデンサによるプログラム可能な自律型ウォッチドッグ
- 低電圧ロックアウト(UVLO)
- AEC-Q100認定を取得済
- 高速出力放電
- 熱シャットダウン、短絡電流制限
- 高度な温度警告と出力過電圧診断機能
- プログラマブルな短絡出力電流
仕様
- 出力電流: 500mA
- 入力電圧範囲: 2.15V~28V
- 静止電流 ≦1µA
- 最大電源電圧:40V(負荷遮断)
- 電源電圧:-0.3V~28VDC
- 出力電圧:-0.3V~6VDC
- -40°C~175°C動作温度範囲
- 熱保護温度範囲:175°C ~ 205°C
機能ブロック図
アプリケーション回路図
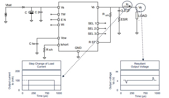
負荷調整テスト回路
その他の資料
公開: 2023-04-26
| 更新済み: 2025-10-06
