STMicroelectronics STDRIVEG211ハーフブリッジ・ゲートドライバ
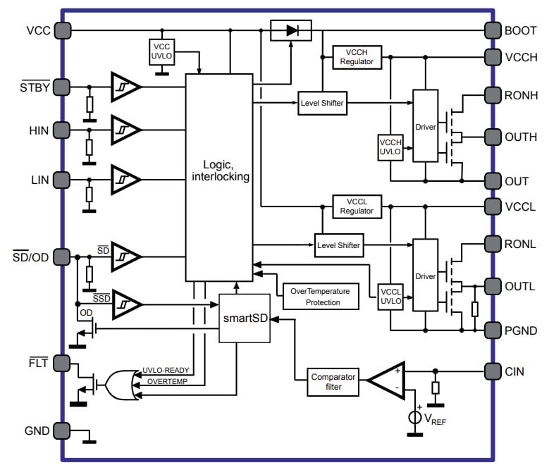
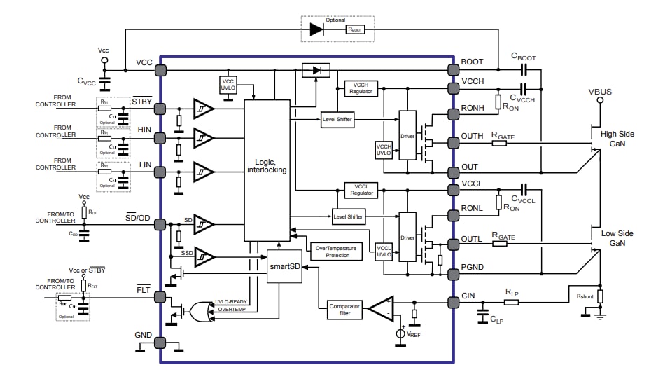
STMicroelectronics STDRIVEG211ハーフブリッジ・ゲートドライバは、Nチャネル・エンハンスメント・モードGaN用に設計されており、ハイサイド・ドライバセクションは、最高220Vの電圧レールに耐えることができます。能力、優れた遅延整合が備わった短い伝搬遅延、統合LDOが特徴です。そのため高速GaN駆動向けに最適化されています。STDRIVEG211ハーフブリッジゲートドライバは、ハードスイッチングアプリケーション向けにカスタマイズされた供給UVLO、クロス導通状態を回避するインターロッキング、SmartSD搭載過電流コンパレータが特徴です。コントローラとの簡単な接続が可能になるさまざまな入力ピンがあります。スタンバイピンを使用すると、非アクティブ期間またはバーストモード時の電力消費を低減できます。アプリケーションには、ソーラーマイクロインバータ、Class Dオーディオアンプ、電動バイク、LED照明、USB-C、電力ツール、ロボティクスなどがあります。特徴
- 最大220Vの高電圧レール
- dV/dt過渡耐性: ± 200V/ns
- 最適な駆動のためにシンクパスとソースパスが分離されているドライバ:
- シンク: 2.4A、1.2Ω
- ソース:1.0Aおよび3.7Ω
- 6Vゲート駆動電圧用のハイサイドとローサイドのリニア・レギュレータ
- 高速ハイサイドスタートアップ時間: 5μs
- 伝搬遅延: 45ns、最小出力パルス: 15ns
- 高スイッチング周波数(>1MHz)
- 組み込みブートストラップダイオード
- GaNハードスイッチング動作を完全サポート
- スマートシャットダウンによる過電流検出用コンパレータ
- VCC 、VHS 、VLS でのUVLO機能
- 分離されたロジック入力とシャットダウンピン
- 過電流、過温度、UVLOレポート用の障害ピン
- 低消費モード用のスタンバイ機能
- Kelvinソース駆動および電流シャント互換性のための分離されたPGND
- ヒステリシスとプルダウンが備わった3.3V ~ 20V互換入力
アプリケーション
- 家電、ポンプ、サーボ、工業ドライブ用モータードライバ
- 電動バイク、パワーツール、ロボティクス
- クラスDオーディオアンプ
- DC/DCコンバータ、共振コンバータ、バッテリ充電器とアダプタ、LED照明、USB-C
- ソーラーマイクロインバータ、オプティマイザ、MPPT
ブロック図
標準アプリケーション図
公開: 2025-08-11
| 更新済み: 2025-08-28
