STMicroelectronics STEVAL-A6986IV1 Isoバックコンバータ評価ボード

STMicroelectronics STEVAL-A6986IV1 Isoバックコンバータ評価ボードは、絶縁アプリケーションを対象としたA6986I車載38V、5W同期isoバックコンバータの動作の評価に使用するように構成されています。STEVAL-A6986IV1ボードの一次出力電圧は正確に調整できる一方で、トランスは絶縁された二次出力を生成します。オプトカプラは不要です。一次シンク能力(標準1.9A) を使用すると、二次側への適切なエネルギー伝達が可能になり、二次出力のソフトスタートの追跡が可能になります。

STM STEVAL-A6986IV1 Isoバックコンバータ評価ボードは、2つの絶縁電圧(18V付近で正、4V ~ 5V間で負)を生成します。また、IGBT/SiC MOSFETゲートドライバの供給に特に適しています。シンプルなバイパスによって単絶縁電圧の供給が可能になります。

特徴

  • AEC-Q100準拠
  • Tj 動作温度範囲:-40°C~135°C
  • 絶縁バックトポロジ用に設計
  • 4Vから38Vの動作入力電圧
  • 一次出力電圧の安定化
  • オプトカプラ不要
  • 1.9A標準シンクピーク一次電流機能
  • 強制PWMモードのピーク電流モードアーキテクチャ
  • 300nsブランキング時間
  • 8µA IQ-SHTDWN
  • fSWと同期を調整可能
  • 組み込み一次出力電圧監視機能
  • 調節可能ソフトスタート時間
  • 内部一次電流制限
  • 過電圧保護
  • RDS (on) HS = 180mΩ、RDS (on) LS = 150mΩ
  • 熱シャットダウン

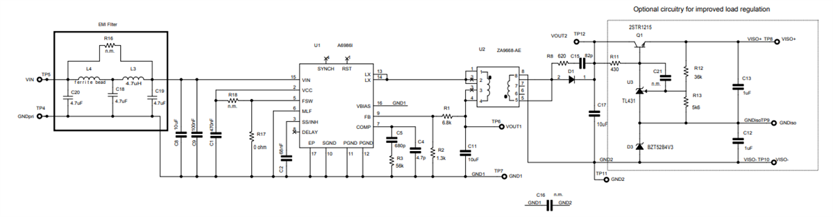
回路図

回路図 - STMicroelectronics STEVAL-A6986IV1 Isoバックコンバータ評価ボード
公開: 2021-05-03 | 更新済み: 2024-05-22