STMicroelectronics STEVAL-IDB011V1評価ボード
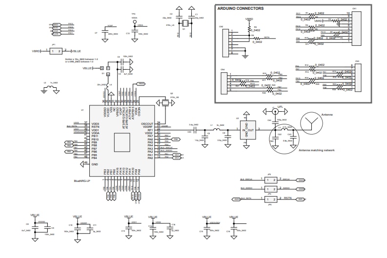
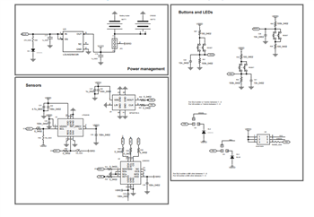
STMicroelectronics STEVAL-IDB011V1評価ボードは、BLUETOOTH® Low Energyアプリケーションの開発と試験に貢献するBlueNRG-LPシステムオンチップ(SoC)の評価に使用します。この評価ボードは、マスタ、スレーブ、マスターとスレーブの同時ロール、組み込みCMISS-DAPデバッガ、ドラッグアンドドロップ・プログラミングをサポートしています。STEVAL-IDB011V1評価ボードは、Arduino R3コネクタ、MEMSデジタルマイク、MEMSデジタル温度/圧力センサ、MEMSデジタル加速度計/ジャイロスコープが特徴です。代表的なアプリケーションには、工業オートメーションとホームオートメーション、スマート照明、フィットネス、ウェルネス、スポーツ、ヘルスケア、コンシューマー医療、ウォッチ、セキュリティ/近接、リモート制御、携帯電話の周辺機器、PCの周辺機器があります。特徴
- 低電力消費
- ユーザーLED 3個、ユーザーボタン2個
- RoHS準拠
- BlueNRG-LP SoCを評価
- Arduino R3コネクタ
- 組み込みCLOSS-DAPデバッガ、ドラッグアンドドロップ・プログラミング
アプリケーション
- 産業
- 家庭用や産業自動設備用
- スマート照明
- フィットネス、ウェルネス、スポーツ
- ヘルスケア、コンシューマー医療
- 時計
- セキュリティ/近接型
- リモートコントロール
- 生活支援
- 携帯電話の周辺機器
- PCの周辺機器
仕様
- 優れたトランシーバー感度:
- 1Mbpsで-96dBm
- 125Mbpsで-103dBm
- +8dBm
コンテンツストリーム
ビデオ
公開: 2020-09-07
| 更新済み: 2025-01-13
