STMicroelectronics STEVAL-ISA196V1評価ボード

STMicroelectronics STEVAL-ISA196V1評価ボードには、非絶縁フライバック・コンバータが実装されており、汎用アプリケーション用に設計されている広範な主電源となります。STEVAL-ISA196V1ボードは、VIPerPlusファミリに属するVIPER114LSの評価に使用されます。この評価ボードは、高電圧コンバータで、800Vの堅牢なパワーMOSFETとPWM電流モード制御機能が統合されています。STEVAL-ISA196V1ボードは、最小限のBOM、高い効率性、低スタンバイ消費が特徴で、アクティブモード効率性は78%以上です。

特徴

  • 非絶縁フライバック・コンバータを実装
  • 800VパワーMOSFETとPWM電流モード制御を統合
  • 小型
  • 単層
  • 低スタンバイ消費
  • 最小限の部品表(BOM)
  • EMI: EN55022-Class-Bに準拠
  • RoHS準拠

仕様

  • 85VAC~265VACユニバーサルACメイン入力電圧範囲
  • 5Vの出力電圧
  • 1.2Aの出力電流
  • 6Wの定格出力電力
  •  >78%アクティブモード効率
  • 230VAC (<10mW) での無負荷入力

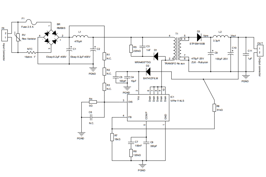
STEVAL-ISA196V1の回路図

回路図 - STMicroelectronics STEVAL-ISA196V1評価ボード
公開: 2018-06-14 | 更新済み: 2023-02-08