STMicroelectronics STEVAL-MKI190V1アダプタボード
STMicroelectronics STEVAL-MKI190V1アダプタ・ボードは、LISDTW12 MEMSデジタル出力モーション・センサの動きを評価するように構成されています。LISDTW12センサは、32レベルファーストイン、ファーストアウト(FIFO)バッファを内蔵しているため、データを保存し、ホストプロセッサによる介入を制限することができます。STEVAL-MKI190V1ボードを標準のDIL 24ソケットに直接差し込むことができ、完全なLISDTW12ピン配列が実現されています。このボードは、必要なデカップリングコンデンサをVDD電源ラインですぐに使用できるようになっています。STEVAL-MKI190V1は、STEVAL-MKI109V3マザーボードによってサポートされています。STEVAL-MKI109V3マザーボードには、センサとPC間のブリッジとして機能する32ビットの高性能マイクロコントローラが搭載されており、ダウンロード可能なグラフィカルユーザインターフェイス(GUI)や専用ソフトウェアルーチンをカスタマイズ済みアプリケーションに使用することができます。STEVAL-MKI190V1アダプタボードは、システムの試作品を迅速に製作したり、ユーザ独自のアプリケーション内でデバイスを直接評価するための効果的なソリューションとなります。
特徴
- 標準DIL 24ソケット用の完全なLISDTW12ピン配列
- RoHS準拠
- STEVAL-MKI109V3マザーボードとの完全互換性あり
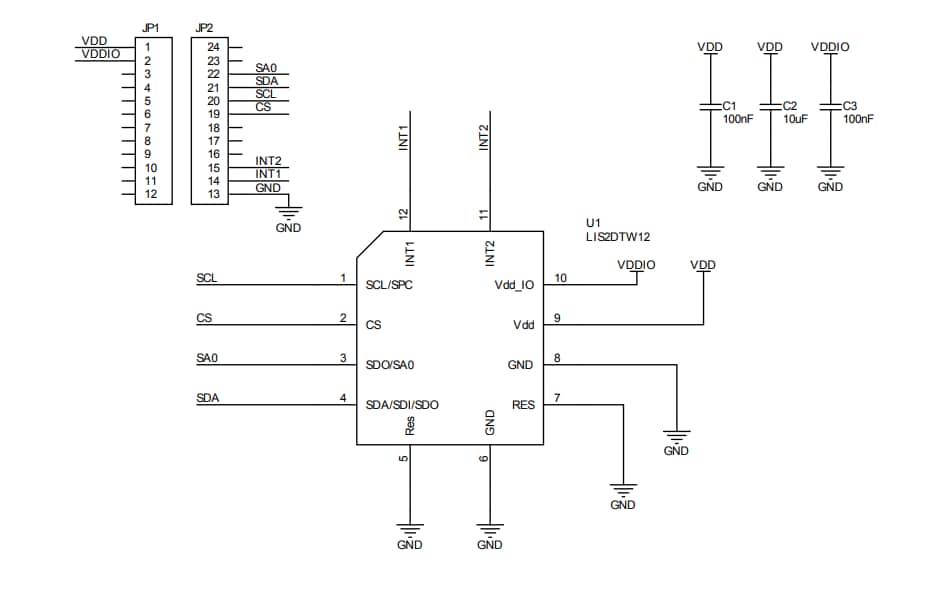
回路図
レイアウト
公開: 2019-05-09
| 更新済み: 2024-02-22
