STMicroelectronics STEVAL-MKI205V1アダプタボード

STMicroelectronics STEVAL-MKI205V1アダプタボードは、LPS33W製品ファミリを使用して開発を開始する際に最適です。LPS33W MEMS圧力センサは超コンパクトで、デジタル出力バロメータとして機能します。STEVAL-MKI205V1アダプタボードは、システムの迅速なプロトタイプ作成とデバイス評価のために、ユーザ独自のアプリケーション内で効果的なソリューションを提供します。

STEVAL-MKI205V1を標準のDIL 24ソケットに直接差し込むことができ、完全なLPS33Wピン配列が実現されています。このボードは、必要なデカップリングコンデンサをVDD電源ラインですぐに使用できるようになっています。STEVAL-MKI205V1は、STEVAL-MKI109V3マザーボードによってサポートされており、高性能32ビットマイクロコントローラが搭載されています。このMCUは、センサとPCの間のブリッジとして機能し、ダウンロード可能なグラフィカル・ユーザインターフェイス(Unico GUI)、またはカスタマイズされたアプリケーションのための専用ソフトウェアルーチンを使用できます。

特徴

  • DIL 24標準ソケット用の完全なLPS33W
  • STEVAL-MKI109V3マザーボードに完全に互換
  • RoHS準拠
  • WEEE準拠

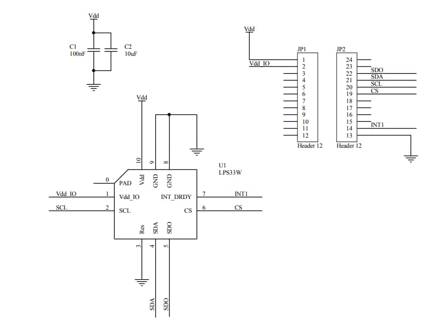
回路図

回路図 - STMicroelectronics STEVAL-MKI205V1アダプタボード
公開: 2019-05-09 | 更新済み: 2024-02-23