STMicro STWBC86は、ファームウェアとプラットフォーム・パラメータをカスタマイズできるI2Cインターフェイスを実現しています。デバイスの設定は、組み込みのFTPを介して行われます。STWBC86は、アプリケーションの柔軟性を向上させるために追加のファームウェアパッチを実装できます。
フリップchip packageとBOM数の少なさにより、STWBC86は非常にコンパクトなアプリケーションに適しています。
特徴
- WPC Qi1.2.4互換電力クラス0 BPP
- A11aトポロジーに基づく電力Txリファレンスデザイン
- レシーバ側で最大5W出力電力伝送
- 広い入力電圧範囲: 4.75V〜20V
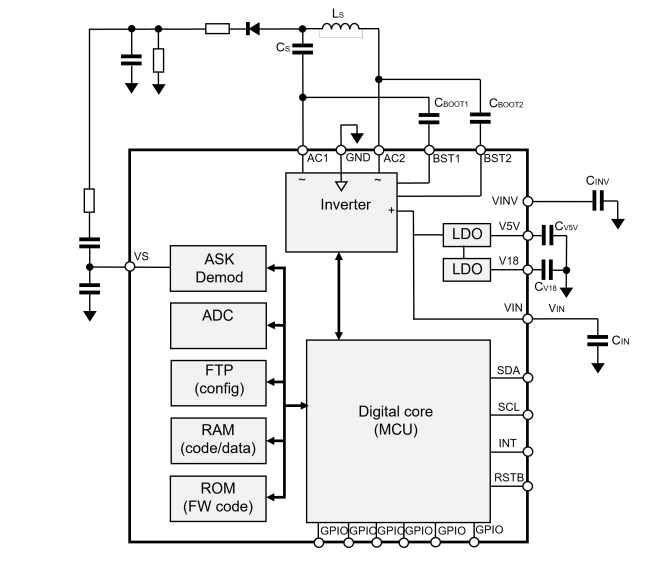
- 高効率と低BOM用統合型ハーフ/フルブリッジインバータおよびドライバ搭載のモノリシックソリューション
- 32 ビット、64MHz ARM Cortex microcontroller(8KBSRAM搭載)
- FirmWareパッチ適用および高度な機能のための FTP(Few Times Programmable)
- オンチップ電流センス
- 10ビットA/Dコンバータ
- I2Cインターフェイス
- 完全に構成可能なGPIO
- FODの正確な電圧/電流測定
- 電流制限と熱保護
- 堅牢なASK、FSK通信
- フリップchip 72バンプ(3.26mmx3.67mm)
アプリケーション
- スマートフォンの充電
- 医療用電子機器
- スマートウェアラブル、ヒアラブル充電
ブロック図
公開: 2023-05-08
| 更新済み: 2024-01-25

