STMicroelectronics EVALSTGAP2SMデモボード
STMicroelectronics EVALSTGAP2SMデモボードを使用すると、TO-220またはTO-247パッケージで電圧定格最高1700Vまででハーフブリッジ電力段を駆動しながら、STGAP2SMの機能すべてを評価できるようになります。 STGAP2SMは、絶縁シングル・ゲート・ドライバで、4A通電能力とレールツーレール出力を特徴としており、これによってデバイスは高電力インバータ・アプリケーションにも最適です。EVALSTGAP2Sは、ソース出力とシンク出力が別々になっているピン、単一の出力ピンとミラー・クランプ機能専用ピン、の双方の出力構成に適しています。このボードは、関連外付け部品の値の選択と変更が簡単です。これらの値によって、異なる適用条件下でのドライバの性能評価と最終的なアプリケーション要素の微調整が容易になります。EVALSTGAP2SMには、UVLOやサーマルシャットダウンといった保護機能が統合されており、信頼性の高いシステム設計を単純化します。デュアル入力ピンを使用した制御信号の極性選択とHWインターロック保護の実装によって、コントローラが誤動作した場合の相互導通を回避できます。
特徴
- 最大1700Vの高電圧レール
- ドライバの電流容量: 25°Cで4Aソース/シンク
- 簡素化されたゲート駆動の設定を目的とした独立したシンク/ソース
- 4Aミラークランプ(STGAP2SCM)
- 短い伝搬遅延: 100ns
- UVLO機能
- 最大26Vのゲート駆動電圧
- 負のゲート駆動
- VAUX= 5Vで給電されるゲートドライバを供給するオンボード絶縁DC-DCコンバータ
- VDDロジック供給ローカル3.3VまたはVAUX
- ヒステリシスで3.3V、5V TTL/CMOS入力
- 駆動電圧構成の簡単なジャンパ選択: +15/0V、+15/-3V、+19/0V、+19/-3V
- 温度シャットダウン保護
レイアウト
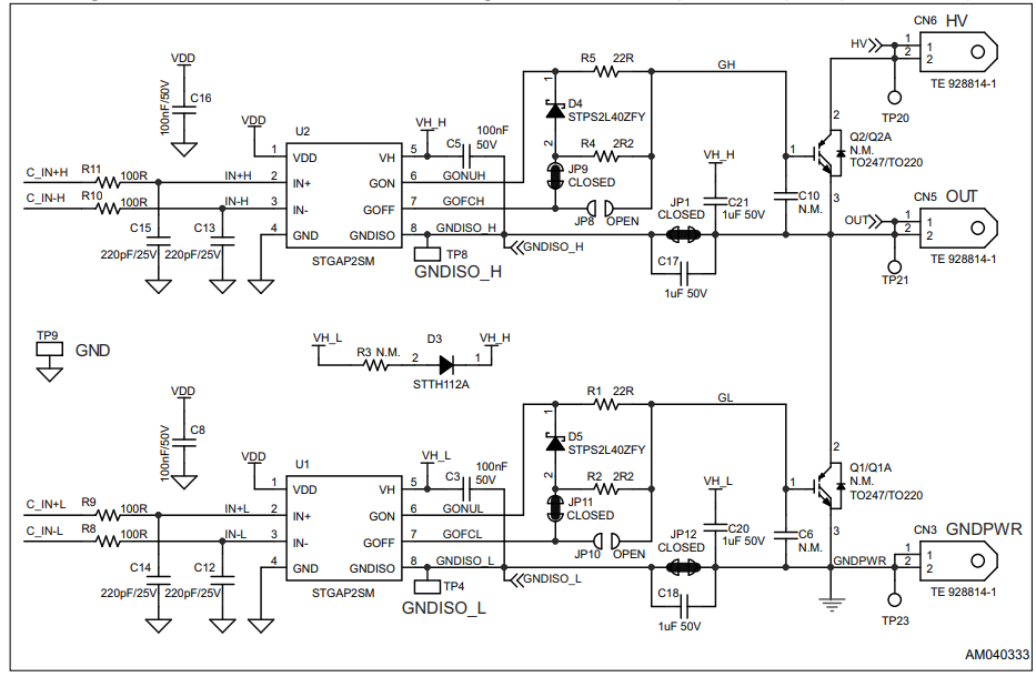
回路図
公開: 2019-02-14
| 更新済み: 2024-01-29
