STMicroelectronics LSM6DSV320X 6軸慣性測定ユニット(IMU)
STMicroelectronics LSM6DSV320X 6軸慣性計測ユニット(IMU)は、3軸デジタル低G加速度センサ、3軸デジタル高G加速度センサ、および3軸デジタル・ジャイロスコープを統合した高機能IMUです。STMicroelectronics IMUは、正確なモーション検出とセンサフュージョン機能を供給するように設計されており、車の衝突検出、スポーツモニタリング、モノのインターネット(IoT)デバイスに最適です。LSM6DSV320Xは、4つの独立したチャンネルで加速度と角速度データを処理するクワッドチャンネルアーキテクチャが特徴で、それぞれに専用の構成、処理、フィルタリングを備えています。さらに、このデバイスは、構成可能な動作追跡およびコンテキスト認識のための機械学習コア(MLC)を目的とする、有限状態マシン(FSM)を介した組み込みAIとセンサフュージョンに対応しています。LSM6DSV320Xには、適応型自己構成(ASC) が備わっており、MLCの特定のモーションパターンまたは決定ツリー出力に基づいてデバイスを自動的に再構成します。また、このIMUには、High G衝撃検出を目的とした専用のHigh G加速度計センサも搭載されており、堅牢な衝撃検出を必要とするアプリケーションに適しています。その他の代表的な機能には、効率的なデータ管理を目的とした最大4.5KBのスマートFIFO、フリーフォール、ウェイクアップ、6D/4D方向、クリック/ダブルクリック、High Gウェイクアップ、High G衝撃といった標準インタラプトがあります。LSM6DSV320Xは、「スマートで常に認識されている」体験を実現しながら、システム電力消費を最適化するように設計されています。
特徴
- UI、EIS、OIS、高gデータ処理用の4チャンネルアーキテクチャ
- システム電力最適化のための「スマートで常に認識された」体験
- Smart FIFO最大4.5KBデータバッファリング、データを2~3倍圧縮可能
- 柔軟性に富んだ構成とパーティショニングによる100%の効率性
- タイムスタンプを保存できる可能性
- デュアル加速度計チャンネル
- Low Gチャンネル±2g、±4g、±8g、±16gフルスケール
- High Gチャンネル±32g、±64g、±128g、±256g、±320gフルスケール
- ± 250dps、± 500dps、± 1000dps、± 2000dps、± 4000dpsフルスケール
- SPI/I 2C、およびMIPI I3C ® v1.1シリアルインターフェイスによるメインプロセッサのデータ同期
- ジャイロスコープと加速度計のOISデータ出力用の補助SPIおよびMIPI I3C v1.1
- 最大6つの合計センサが搭載されたセンサハブ
- 2台の内部(加速度計とジャイロスコープ)および
- 4台の外部センサ
- 補助または一次インターフェイスから構成可能なOIS
- 専用フィルタリングが備わった一次インターフェイスでのEIS専用チャンネル
- 高度歩数計、ステップ検出器、ステップカウンタ
- 大幅な動き検出、チルト検知
- フリーフォール、ウェイクアップ、6D/4D方向、クリック/ダブルクリック、High Gウェイクアップ、High G衝撃イベント検出インタラプト(完全に構成可能)
- 加速度計(High GおよびLow G)、ジャイロスコープ、960Hzでの高レートの外部センサデータ処理を目的としたプログラマブル有限ステートマシン
- AIアプリケーション用の拡張可能な機能とフィルタが搭載されている機械学習コア
- 組み込み型アダプティブセルフコンフィギュレーション(ASC)
- 組み込みセンサフュージョン低消費電力(SFLP)アルゴリズム
- 組み込み温度センサー
- 独立I/O供給
- I2Cの電圧範囲:1.62V~3.6V
- SPI/MIPI I3C拡張電圧範囲:1.08V~3.6V
- 高性能モードの組み合わせでの供給電流
- 0.67mAで6軸構成
- 0.80mAで9軸構成
- 2kV最高HBM ESD保護
- 動作温度範囲:-40°C~+85°C
- コンパクトな2.5mm x 3mm x 0.83mmフットプリント、LGA-14Lパッケージ
- ECOPACK、およびRoHS準拠
アプリケーション
- IoTおよび接続されたデバイス
- 資産追跡
- スマートフォンとハンドヘルドデバイス
- 車の衝突や衝撃検出
- ウェアラブル
- モーショントラッキングとジェスチャ検出
- 拡張現実(AR)、仮想現実(VR)、混合現実(MR)アプリケーション
- 屋内ナビゲーション
- カメラアプリケーション用EISとOIS
- 振動モニタリングおよび補償
リソース
- TN0018 - MEMSデバイスの取り扱い、取り付けおよびハンダ付けに関するガイドライン
- DT0064デザインのヒント - MEMSセンサのノイズ分析と特定:アラン、時間、ハダマード、オーバーラップ、修正、トータル分散法
- DT0105デザインのヒント - 1点または3点のタンブルセンサ校正
- DT0106デザインのヒント - 重力除去による残留線形加速度の除去でデッドレコニングを実現
- MEMSとセンサのパンフレット - スマートモーショントラッキングとIoTによる快適なユーザー体験
- センサライブラリのパンフレット - STM32Cube用ソフトウェアパック
ビデオ
ピン接続
接続モード
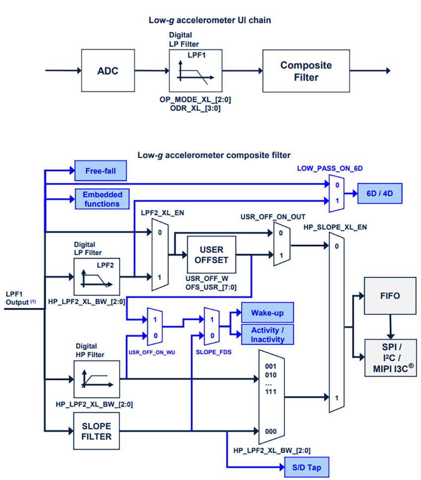
フィルタのブロック図
低g加速度センサ・ブロック図
ジャイロスコープフィルタのブロック図
公開: 2025-04-09
| 更新済み: 2026-02-20
