このICは、最も厳しい省エネ基準を満たしています。このコンバータの消費は非常に低く、軽負荷以下のパルス周波数変調で動作します。フライバック、バック、バックブーストコンバータの設計に対応しています。この統合HV起動、センスFET、エラーアンプ、ジッタを備えた発振器によって、最小限のコンポーネントで設計可能な完全アプリケーションが実現します。
特徴
- 変換される範囲の極めて広いVAC入力を可能にする800Vアバランシェ堅牢パワーMOSFET
- 組み込みHVスタートアップとセンスFET
- 電流モードPWMコントローラ
- ドレイン電流制限保護(OCP)
- 広い供給電圧範囲: 4.5V~30V
- セルフ供給オプションを使用すると、巻線やバイアスコンポーネント補助を削除可能
- 最小化されたシステム入力電力消費:
- 無負荷状態において10mW @ 230VAC以下
- 250mW負荷で400mW @ 230VAC
- ジッタのあるスイッチング周波数
- 組み込みサーマルシャットダウン
- システム信頼性の改善を目的とした内蔵ソフトスタート
- EMIフィルタコスト:
- 30kHz ±7%(X型)
- 60kHz ±7%(L型)
- 120kHz ±7%(H型)
- 1.2Vリファレンスを備えた組み込みE/A
- 自動再起動での保護: 過負荷/短絡(OLP)、ラインまたは出力OVP、最大負荷サイクルカウンタ、VCCクランプ
- フラックス逃走を防止するためのパルススキップ保護
アプリケーション
- 家電用の低消費電力SMPS、建物およびホーム・コントロール、小規模工業、コンシューマ、照明、モーション制御を対象
- 低消費電力アダプタ
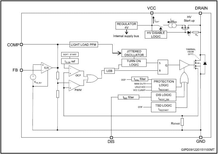
ブロック図
公開: 2016-08-10
| 更新済み: 2024-09-09

