![]() |
||||||||||||||||||||||||||||||||||||
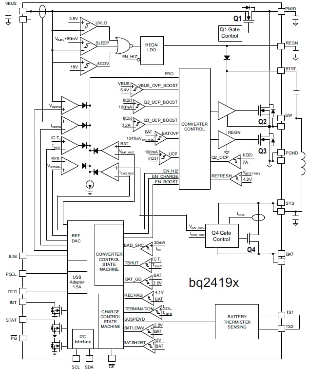
Texas Instruments bq2419x USB / アダプタ充電器Texas Instrumentsbq2419x I²C シングルセルUSB / アダプタ充電器は、さまざまなタブレットやその他携帯機器のシングルセルのリチウムイオン電池およびリチウムポリマー電池用の高度統合スイッチモード電池充電管理およびシステム電源経路管理デバイスです。このTI USB / アダプタ充電器の低インピーダンス出力経路により、スイッチモード動作効率を最適化し、電池充電時間を低減することで、放電時の電池寿命を延長します。充電およびシステム設定によるI²Cシリアルインターフェイスを採用したbq2419x USB / アダプタ充電器は、本物の柔軟性を備えたソリューションです。このTIのデバイスは、標準のUSBホストポート、USB充電ポート、高出力DCアダプタなど、さまざまな入力ソースに対応しています。
|
||||||||||||||||||||||||||||||||||||
|
||||||||||||||||||||||||||||||||||||
bq2419x機能ブロック図 ![]() |
||||||||||||||||||||||||||||||||||||
![]() |
公開: 2012-12-18
| 更新済み: 2022-03-11





