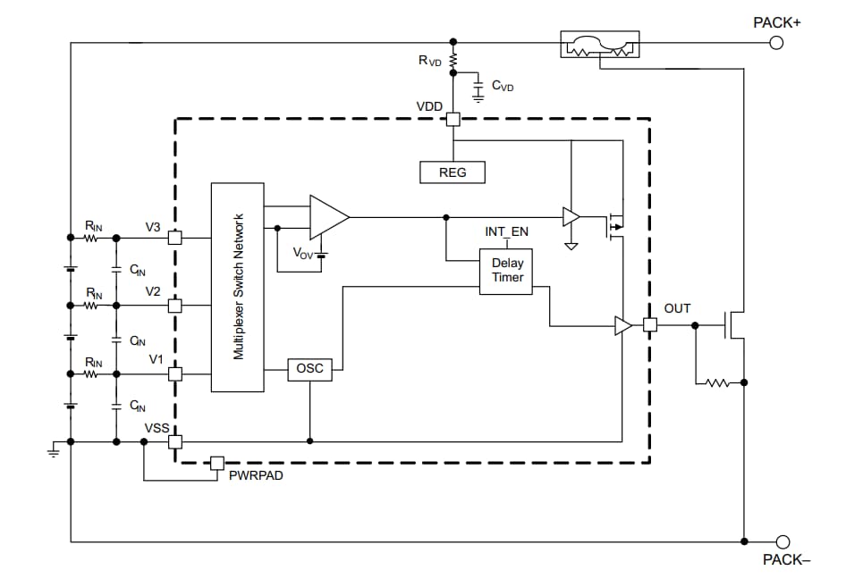
特徴
- 2シリーズおよび3シリーズ・セル過電圧モニター(二次保護用)
- 固定/プログラマブル遅延タイマ
- OVP固定閾値
- 3.85V~4.6Vの利用可能な範囲
- 4sまたは6.5sの固定OVP遅延オプション
- ±10mV高精度の過電圧保護
- 低電力消費ICC ≈ 1µA(VCELL(ALL) < VPROTECT)
- セル入力あたり漏洩電流が100nA未満の低さ
- 小型SON 6ピン・パッケージフットプリント
アプリケーション
- 以下のリチウムイオン・バッテリ・パックでのセカンドレベル保護:
- タブレット
- スレート
- 電力ツール
- ノートブックコンピュータ
- ポータブル機器および計器
簡略図
ブロック図
公開: 2021-07-14
| 更新済み: 2022-08-25

