Texas Instruments DLPC6540デジタルディスプレイコントローラ
Texas Instruments DLPC6540デジタルディスプレイコントローラは、TI DLP® 製品4K UHDディスプレイチップセットの一部です。DLPC6540ディスプレイコントローラおよびDLP471TP DMDおよびDLPA3005は、チップセットで構成されています。このソリューションは、小型フォームファクタでの高解像度と輝度を必要とするディスプレイシステムに適しています。Texas Instruments DLPC6540ディスプレイコントローラは、信頼性の高い動作を保証するために、アプリケーションごとにDLP471TP DMDおよびDLPA3005電源管理集積回路と常に併用する必要があります。特徴
- DLPC6540コントローラは、DLP471TPデジタルマイクロミラーデバイス(DMD)を使用した最大4Kの超高解像度をサポート
- 60Hzで最大4K UHD
- 1080Pで最大240Hz
- 1080Pで最大120Hz (3D)
- 1、2、4、または8レーンでの単一のV-by-One® HSビデオ入力ポートを実現
- 最高600MHzまでのピクセル・クロック・サポート
- 最大3.0Gbpsまでの入力伝送レート
- サポートされている入力形式
- RGBおよびYCbCr
- 4:4:4, 4:2:2, 4:2:0
- 内部Arm® Cortex- R4Fプロセッサ(FPU搭載)
- 88個の構成可能GPIO
- プログラマブルPWM発生器
- プログラマブル・キャプチャと遅延タイマ
- USB 2.0高速OTGコントローラ
- SPIマスタ/スレーブコントローラ
- I2Cマスタ/スレーブコントローラ
- UARTコントローラ
- 割り込みコントローラ
- ワーピングエンジン
- 改善された1D、2D、3Dキーストーン補正
- 光学的補正(短投歪み、放射状歪み、横方向の色歪みなど)
- さらなる画像処理
- DynamicBlack
- フレームレート変換
- 色座標調整
- 白色温度調整
- プログラマブルガンマ補正
- 時空間多重
- 統合3-Dディスプレイに対応
- スプラッシュ画面の表示とキャプチャ
- 外部高速メモリの必要性を排除する集積2Gビット対応フレームメモリ
- 外部メモリに対応
- µPとPWMシーケンス用の並列フラッシュ
- スプラッシュキャプチャとワーピング用のオプションの二次フラッシュ
- システム制御
- DMD電力およびリセットドライバ制御
- DMD水平/垂直イメージフリップ
- JTAGバウンダリスキャンテスト対応
- LEDベースのプロジェクタ・システムに対応
アプリケーション
- モバイルスマートTV
- モバイル・プロジェクタ
- デジタル看板
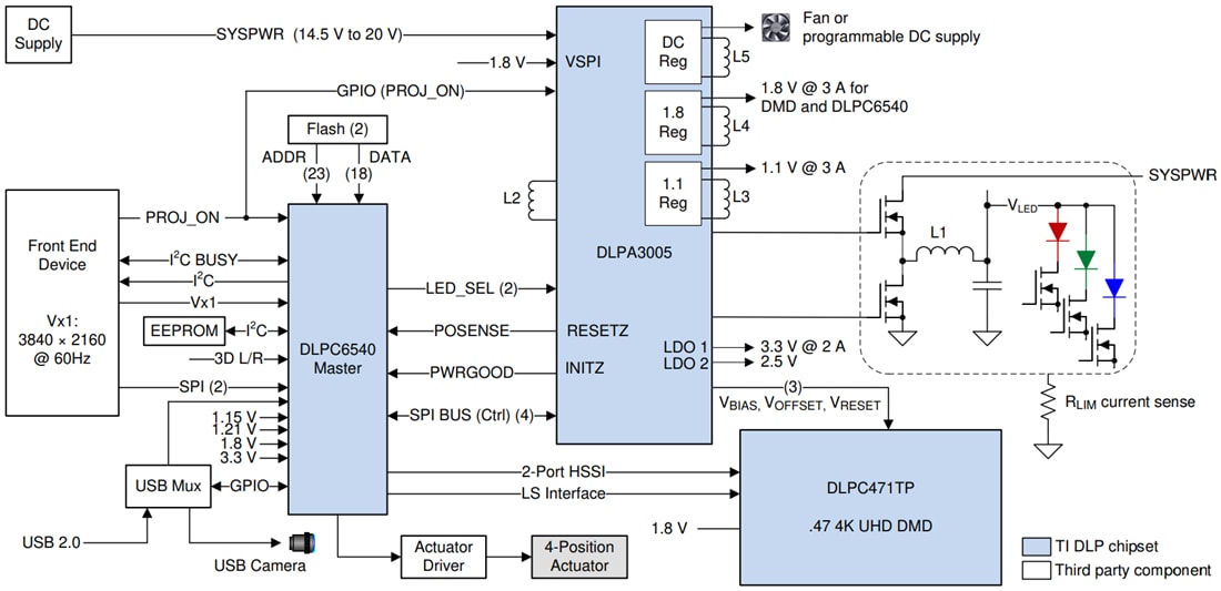
機能ブロック図
公開: 2020-10-21
| 更新済み: 2024-09-06
