Texas Instruments DS90UB954-Q1デュアルFPD-Link IIIデシリアライザ・ハブ
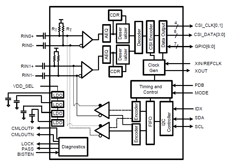
Texas Instruments DS90UB954-Q1デュアルFPD-Link IIIデシリアライザ・ハブは、2MP/60fpsカメラとRADAR用のMIPI CSI-2出力ポートを実現しています。DS90UB954-Q1は、イメージャからデータを受信し、2MP/60fpsおよび4MP/30fpsカメラだけでなく、DS90UB953-Q1シリアライザとペアリングされている場合に衛星RADARレーダその他のToFやLIDARといったセンサもサポートします。MIPI CSI-2準拠の出力は、ダウンストリーム・プロセッサへの接続を目的としたデータをコンパイルして受信します。2レーン動作向けにCSI-2インターフェイスを構成すると、MIPI CSI-2クロックレーンの重複を使用して複製出力を実現できます。収集したビデオストリームのコピー2つは複製モードで作成され、データロギングと並列処理を行います。このデバイスは、AEC-Q100の認定を受けており、50Ωシングルエンド同軸ケーブルまたは100Ω差動STPケーブルのどちらかを使用してデータを受信するように設計されています。このデシリアライザ・ハブは、同軸ケーブル・アプリケーションに最適です。この受信イコライザは、時間の経過による劣化を始めとして、さらなるプログラミングを必要とせずに自動的にケーブル損失特性を補償します。DS90UB954-Q1は、車載用アプリケーションを対象としたAEC-Q100認定を受けています。
特徴
- 車載アプリケーション向けAEC-Q100認定:
- デバイス温度グレード2: 動作周囲温度範囲は–40°C~+105°C
- デバイスHBM ESD分類レベル±4kV
- デバイスCDM ESD分類レベルC5
- デュアル・デシリアライザ・ハブによって、FPD-Link IIIインターフェイス上で1つまたは2つのアクティブ・センサを集約
- パワー・オーバー・同軸(PoC)互換トランシーバ
- シングルエンド同軸またはシールド・ツイストペア(STP)ケーブルをサポート
- 適応型受信イコライゼーション
- 最大1Mbpsの高速モードプラスが搭載されたI2C
- カメラの同期と診断用の柔軟性に富んだGPIO
- DS90UB953-Q1、DS90UB933-Q1、DS90UB913A-Q1シリアライザとの互換性あり
- 回線障害検出と高度な診断
- ISO 10605およびIEC 61000-4-2 ESD準拠
- MIPI DPHYバージョン1.2/CSI-2バージョン1.3準拠
- CSI-2出力ポート
- 1、2、3データレーンに対応
- 400Mbps / 800Mbps / 1.5Gbps / 1.6Gbpsの各データレーンに対してスケーラブルCSI-2データレート
- プログラマブル・データタイプ
- 4つの仮想チャネル
- ECCおよびCRC世代
- 超低データと制御パス・レイテンシ
アプリケーション
- 車載用ADAS
- リアビューカメラ(RVC)
- サラウンドビューシステム(SVS)
- 警備/防犯装置
- カメラ監視システム(CMS)
- フォワードビジョンカメラ(FC)
- ドライバ監視システム(DMS)
- 衛星RADAR、飛行時間(ToF)型、
- LIDARセンサモジュール
ブロック図
ビデオ
公開: 2018-07-13
| 更新済み: 2025-03-06
