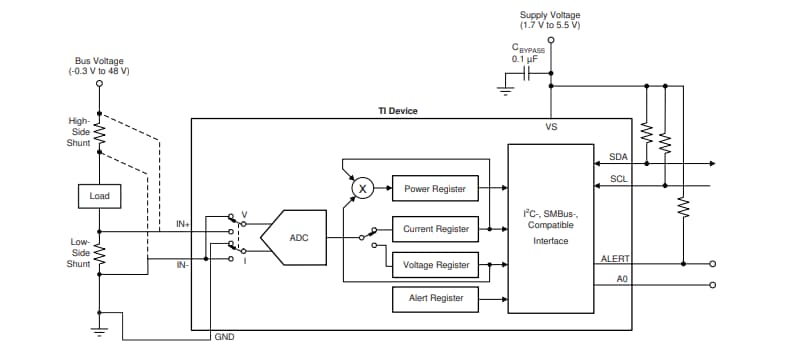
TI INA236 16ビット・デジタル電流モニタは、プログラマブルADC変換時間と平均化をサポートしています。さらに、このデバイスには、アンペアでの電流およびワットでの電力を直接読み取ることができる内部乗算器が備わったプログラマブル較正値があります。
INA236は、インピンに存在するバス電圧を監視します。また、過/低電流および過/低電圧状態をアラートできます。電流測定モードでの高入力インピーダンスによって、小さな値のシステム電流の測定に必要な、より大きな電流センス・レジスタが実現します。INA236は、供給電圧の影響を受けず、–0.3V~48Vの範囲でさまざまなコモンモード・バス電圧で電流をセンシングします。
このデバイスは、1.7V~5.5Vの単電源で動作し、通常の動作で300µAの標準供給電流を消費します。INA236モニタには、一般的な動作電流が2.2µAの低消費電力スタンバイモードが備わっています。
このデバイスは、–0°C~+125° Cの動作温度範囲に指定されており、最大4つのプログラマブル・アドレスを備えています。
特徴
- ハイサイドまたはローサイド電流センシング
- 1.7V~5.5Vの電源で動作
- 電圧、電流、電源を報告
- 20Mv / 80mVのプログラマブル・フルスケール範囲
- –0.3V~48Vの入力コモンモード範囲
- 電流モニタリング精度:
- 16ビットADC分解能
- 0.1%ゲインエラー(最大)
- 5µVオフセット(最大)
- 10nA(最大)低入力バイアス電流
- 構成可能な平均化オプション
- 一般的なコールアドレスによって、デバイス間の変換同期が実現
- 過電流イベントおよび現在のイベントの下でのアラート制限
- 1.2V準拠のI2C、SMBusインターフェイス
- 4ピンの選択可能なアドレス
- DSBGA-8パッケージ(0.745mm × 1.508mm)
アプリケーション
- 携帯電話
- スマートスピーカ
- ウェアラブル
- バッテリ充電器
- 電源管理
- バッテリ・セル・モニタとバランサ
- ラックサーバ
ハイサイドまたはローサイド・センシング・アプリケーション
公開: 2022-03-15
| 更新済み: 2023-08-04

