INA818アンプは、高コモンモード除去比を実現するように最適化されています。G = 1の場合、コモンモード除去比は入力コモンモード範囲にわたって90dBを超えています。このデバイスは、4.5V単供給からの低電圧動作だけでなく、最高±18Vまでのデュアル供給にも最適です。
INA818は、–40°C~+125°C温度範囲に指定されており、8ピンSOICパッケージに収められています。
特徴
- 低オフセット電圧: 10µV(標準)、35µV(最大)
- ゲインドリフト: 5ppm/°C (G=1)、35ppm/°C (G>1) (最大)
- ノイズ: 8nV/√Hz
- 帯域幅: 2MHz (G=1)、270kHz (G=100)
- 1nF容量性負荷で安定
- 最高±60Vの保護入力
- コモンモード除去: 110dB、G=10(最小)
- 電源除去比: 100dB、G=1(最小)
- 供給電流: 385µA(最大)
- 供給電圧範囲
- 単電源: 4.5V~36V
- デュアル電源: ±2.25V~±18V
- 指定温度:–40°C~+125°C
- パッケージ: 8ピンSOIC
アプリケーション
- 産業用モニタ
- 流量トランスミッタ
- バッテリ試験装置
- マルチパラメータ患者モニタ
- アナログ入力モジュール
- 半導体テスト装置
- ポータブル計測機器
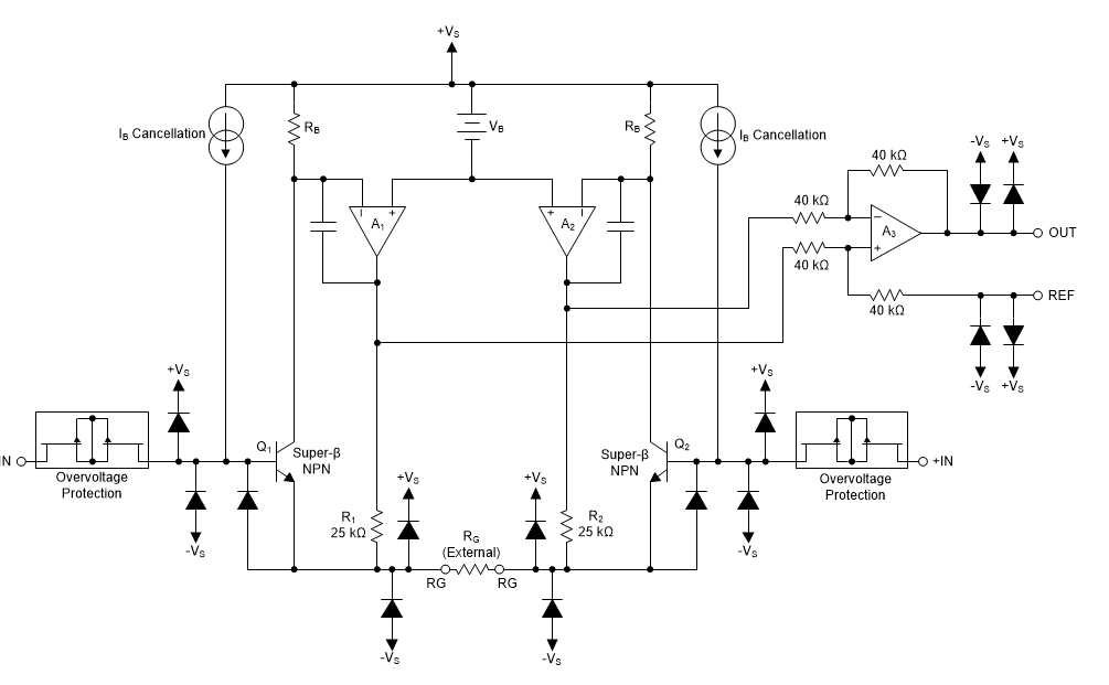
ブロック図
公開: 2019-10-08
| 更新済み: 2023-12-07

