Texas Instruments ISO5452絶縁IGBTゲートドライバ

Texas Instruments ISO5452/ISO5452-Q1
絶縁IGBTゲートドライバ

Texas Instruments ISO5452/ISO5452-Q1絶縁IGBTゲートドライバは5.7kVRMS、強化絶縁ゲートドライバで、2.5Aソース電流および5Aシンク電流を供給するスプリット出力を備えたIGBTおよびMOSFETを対象としています。この入力サイドは、2.25V~5.5Vの単電源で動作します。この出力サイドを使用すると、最低15V~最高30Vの供給範囲が可能になります。2つの相補CMOS入力が、ゲートドライバの出力状態を制御76nsの短い伝播時間が、出力段の正確な制御を保証します。典型的なアプリケーションには、産業用モーター制御ドライバと電源用の絶縁IGBT/MOSFETドライバ、ソーラーインバータ、HEV/EVパワーモジュール、誘導加熱があります。ISO5451-Q1デバイスは、車載用アプリケーションに向けてAEC-Q100認証済みです。

特徴
  • VCM = 1500Vでの最小50kV/μsおよび100kV/µsの標準コモンモード過渡耐性(CMTI)
  • 2.5Aのピークソースおよび5Aのピークシンク電流を実現するスプリット出力
  • 短伝播遅延: 76ns(標準)、110ns(最大)
  • 2Aのアクティブミラークランプ
  • 出力短回路圧着
  • 短絡時にソフトターンオフ(STO)
  • 非飽和検出時の異常アラームはFLTで信号が送信され、RSTを介してリセット
  • レディ(RDY)ピンインジケーションを用いた電圧ロックアウト(UVLO)下での入出力
  • 低電源またはフローティング入力での、アクティブ出力プルダウンおよびデフォルト低出力
  • 2.25V~5.5Vの入力供給電圧
  • 15V~30Vの出力ドライバ供給電圧
  • CMOS互換入力
  • 20nsより短い入力パルスと過渡ノイズを拒否
  • 動作温度: 周囲温度-40°C~125°C

  • サージ耐性10000VPK(IEC 61000-4-5に準拠)
  • 安全および規制仕様
    • DIN V VDE V 0884-10(VDE V 0884-10):2006-12当たり8000VPK VIOTMおよび1420VPKVIORMの補強絶縁
    • 3000VRMSで1分間の絶縁(UL 1577による)
    • CSA部品受入れ通知書5A、IEC 60950-1、IEC 60601-1およびIEC 61010-1最終製品基準
    • GB4943.1-2011に沿ったCQC認証
    • 全ての認証を計画済

アプリケーション
  • 絶縁IGBTおよびMOSFET駆動:
  • 工業用モーター制御駆動
  • 工業用電源
  • ソーラーインバータ
  • HEV/EVパワーモジュール
  • 誘導加熱

ISO5852SEVM強化絶縁IGBTゲートドライバEVM

Texas Instruments ISO5852SEVM強化絶縁IGBTゲートドライバ評価モジュール(EVM)は、ISO5852Sの機能評価を支援するように設計されています。この評価モジュールを使用すると、事前に入力された1nF負荷、またはユーザーがインストールするIGBTを使用して、デバイスのACとDC性能を評価できます。これらのIGBTは、標準のTO-247またはTO-220パッケージでご用意があります。

特徴
  • 絶縁が強化されたIGBTゲートドライバで、2.5Aソースおよび5Aシンク電流が備わっています。
  • 短い伝播時間で、出力段の正確な制御を保証
  • 2.25V~5.5Vの単電源で動作する入力サイド
  • 出力サイドを使用すると、最低15V~最高30Vの供給範囲が可能
  • 2Aミラークランプ、出力短絡クランプ、電圧の下で不飽和化、入出力時の障害アラームロックアウトとレディピン指示

  • スプリット出力、アクティブ出力プルダウン、デフォルト低出力状態
  • DESAT時に、低電源電圧またはフローティング入力を備えたゲートドライバを検出
  • CMOS互換入力

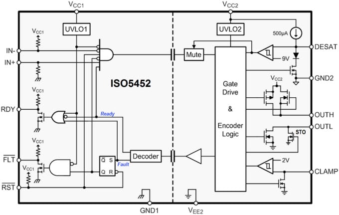
機能ブロック図
機能ブロック図
eNewsに登録する
  • Texas Instruments
公開: 2015-12-02 | 更新済み: 2025-08-01