65nsという高圧側スイッチの最小ON時間によって、大きな降圧比が可能になり、12V、24V、または48V車載入力から低電圧レールへの直接変換が可能になります。これによって、システムの複雑性とソリューションコストが削減されます。LM5143-Q1は、必要に応じてほぼ100%のデューティ・サイクルで、最低3.5Vまでの入力電圧降下時にも動作し続けます。
LM5143-Q1コントローラの特徴には、150°C最高接合部温度動作、軽負荷状態でのさらなる低電流消費を目的にユーザーが選択できるダイオードエミュレーション、構成可能なソフトスタート機能、障害報告と出力監視のための開ドレイン・パワーグッド・フラグ、独立したイネーブル入力があります。他の機能には、プリバイアス負荷への単調起動、統合VCCバイアス供給レギュレータ、プログラマブル・ヒカップ・モード過負荷保護、自動回復による熱シャットダウン保護があります。LM5143-Q1は、車載用アプリケーションのAEC-Q100認定を受けています。
特徴
- 車載アプリケーション向けAEC-Q100認定:
- デバイス温度グレード1: –40°C~+125°Cの動作周囲温度
- 多機能同期バックDC/DCコントローラ
- 3.5V~65Vの広い入力電圧範囲
- 1%精度、固定3.3V、5V、または0.6V~55Vの間で調整できる出力
- +150°C最高接合部温度
- シャットダウンモード電流: 標準4µA
- 無負荷待機電流: 標準15µA
- インターリーブ同期バックチャンネル2個
- デュアルチャンネルまたは単出力のマルチフェーズ
- 高VIN/VOUT比のための65ns TON(min)
- 低ドロップアウトのための60ns TOFF(min)
- スイッチング周波数100kHz~2.2MHz
- SYNC inおよびSYNC out機能
- 堅牢な設計のための固有の保護機能
- ヒカップモード過電流保護
- 独立したENABLEおよびPGOOD機能
- VCC、VDDA、ゲートドライブUVLO保護
- ヒステリシスを備えた熱シャットダウン保護
- 超低EMI要件向けに最適化済
- スルーレートが制御されている適応型ゲートドライバ
- ピーク放射を低減する拡散スペクトラム
- CISPR 25 Class 5規格に適合
- ウェッタブル・フランク・ピン搭載VQFNP-40パッケージ
- WEBENCH®パワーデザイナが搭載されたLM5143-Q1を使用してカスタム設計を作る
アプリケーション
- 車載用電気システム
- インフォテイメントシステム、計器クラスタ、ADAS
- 高電圧バッテリ駆動型システム
Additional Resources
標準アプリケーション回路
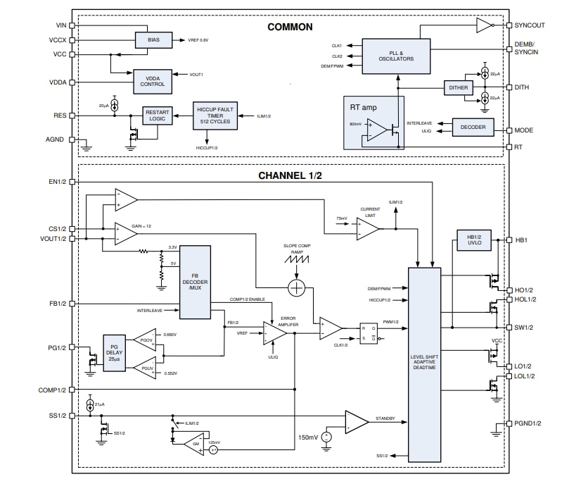
機能ブロック図
公開: 2019-11-25
| 更新済み: 2024-02-05

