Texas Instruments LM5152x-Q1低IQ同期ブーストコントローラ

Texas Instruments LM5152x-Q1Low IQ 同期昇圧コントローラは、ピーク電流モード制御を採用した広入力範囲の同期昇圧コントローラです。このデバイスは、低シャットダウンIQ と低IQ スリープ・モードを備えており、無負荷時および軽負荷時のバッテリー消耗を最小限に抑えます。また、バイパス動作による超低IQ ディープ・スリープ・モードもサポートしており、電源電圧が昇圧出力レギュレーション・ターゲットを超えた場合に外付けのバイパス・スイッチが不要になります。出力電圧は、トラッキング機能を使って動的にプログラムすることができます。

入力範囲が広いため、車載用コールドクランクやロードダンプにも対応しています。最低入力電圧は、BIASが3.8V以上の場合、0.8Vまで下げることができます。スイッチング周波数は外部抵抗で動的にプログラムされ、100kHzから2.2MHzまで設定できます。2.2MHzでのスイッチングによってAM帯域干渉が最小限に抑えられ、小型ソリューションサイズと高速過渡応答が可能になります。コントローラ・アーキテクチャは、コンバータ・アーキテクチャと比較して、過酷な周囲温度条件での熱管理を簡素化します。

Texas Instruments LM5152x-Q1には、VIN、過電圧保護、熱シャットダウンで一貫したピーク電流制限などの内蔵保護機能があります。外部クロック同期、プログラマブル・スペクトラム拡散変調、最小限の寄生が備わったリードレス・パッケージは、EMIの低減とクロストークの回避に役立ちます。その他の機能には、ラインUVLO、FPWM、ダイオード・エミュレーション、DCRインダクタ電流センシング、プログラマブル・ソフトスタート、ブースト・ステータス・インジケータがあります。

特徴

  • 車載アプリケーションを対象としたAEC-Q100認定を取得済
    • 温度グレード1(–40°C~+125°C、TA)
  • 機能安全対応
    • 機能安全システム設計を支援する文書を利用可能
  • 車載バッテリ駆動アプリケーションの広い動作範囲に最適
    • 入力動作範囲 3.8V~42V
    • ダイナミックにプログラム可能なVOUT5V から20V(保護は57Vまで)
    • BIAS ≧3.8Vのときの最小ブースト入力:0.8V
    • V電源 > V負荷時のバイパス動作(LM5152 のみ、デバイス比較表を参照)
  • バッテリー消耗の最小化
    • シャットダウン電流≤ : 3µA
    • 自動モード移行
    • ディープスリープ≤ 11µAでのバッテリ・ドレイン(バイパス動作、充電ポンプ・オフ)
    • ディープスリープ時のバッテリードレイン ≤33µA(バイパス動作、チャージポンプオン)
    • スリープ時 BIAS IQ ≦13µA(スキップ・モード)
    • 強力5VMOSFETドライバ
  • 小型ソリューション・サイズと低コスト
    • 2.2MHzの最大スイッチング周波数
    • 内部ブートダイオード
    • VIN での一定ピーク電流制限
    • DCRインジケータ電流センシングをサポート
    • ウェッタブルフランク付きQFN-20
  • AMバンド干渉とクロストークを回避
    • オプションのクロック同期
    • 100kHz~2.2MHzスイッチング周波数
    • 選択可能なスイッチングモード(FPWM、ダイオードエミュレーション、スキップモード)
  • EMI緩和
    • プログラマブル拡散スペクトラム(オプション)
    • リードレス・パッケージ
  • プログラマビリティと柔軟性
    • ダイナミックVOUT トラッキング
    • 動的スイッチング周波数プログラミング
    • プログラマブル・ラインUVLO
    • 調節可能なソフトスタート
    • 適応型デッドタイム
    • ブースト・ステータス・インジケータ
  • 集積保護機能
    • サイクル毎のピーク電流制限
    • 過電圧保護
    • HB-SWショート保護
    • 熱シャットダウン

アプリケーション

  • 高電力/高電流車載用スタートストップ・アプリケーション(ヘッド・ユニット)
  • 電圧安定化モジュール
  • 緊急コールアプリケーション
  • バックアップバッテリ/スーパーコンデンサ駆動ブーストコンバータ
  • 車載用冗長電源

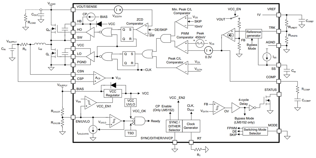
機能ブロック図

ブロック図 - Texas Instruments LM5152x-Q1低IQ同期ブーストコントローラ
公開: 2022-05-19 | 更新済み: 2025-03-06