順方向電圧降下は、MOSFETのGATEの制御によって、20mVで安定化が図られています。ゼロDC逆電流フローは、逆電流が発生した場合にMOSFETを適切にターンオフできる規制方式によって確保されます。このデバイスには、逆電流遮断に対する高速応答 (<0.75µs) が備わっており、ISO7637パルステスト時の出力電圧ホールドアップ要件および電源障害ならびに入力マイクロショート条件が備わっているシステムに最適です。LM74700-Q1コントローラは、外部NチャンネルMOSFET用の充電ポンプ・ゲート・ドライバを実現しています。車載用ISO7637保護向けのシステム設計は、LM74700-Q1の高電圧定格を使用して簡素化されています。LM74700-Q1は、車載用アプリケーションのAEC-Q100認定を受けています。
特徴
- AEC-Q100で品質評価済み、結果は以下のとおり
- デバイス温度グレード1: –40°C~125°Cの動作周囲温度範囲
- デバイスHBM ESD分類レベル2
- デバイスCDM ESD分類レベルC4B
- 入力範囲: 3.2V~65V(3.9Vスタートアップ)
- 逆電圧定格: –65V
- 外部NチャンネルMOSFET用の充電ポンプ
- アノード対カソード順方向電圧降下安定化: 20mV
- シャットダウン電流: 1µA (EN=Low)
- イネーブルピンの特徴
- 動作自己消費電流: 80µA(EN=高)
- ピーク・ゲート・ターンオフ電流: 2.3A
- 逆電流遮断に対する高速応答: <0.75µs
- 適したTVSでの自動車ISO7637過渡要件に適合
- 6ピンSOT-23パッケージ2.90mm × 1.60mm
アプリケーション
- 自動車ADASシステム - カメラ
- 車載用インフォテイメント・システム - デジタル・クラスタ、ヘッドユニット
- 工業ファクトリ・オートメーション - PLC
- エンタープライズ電源
- 冗長電源用のアクティブORing
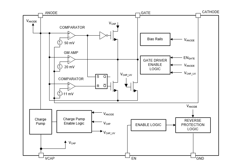
ブロック図
公開: 2019-03-13
| 更新済み: 2025-05-22

