Texas Instruments LMP848x/LMP848x-Q1電流検出アンプ
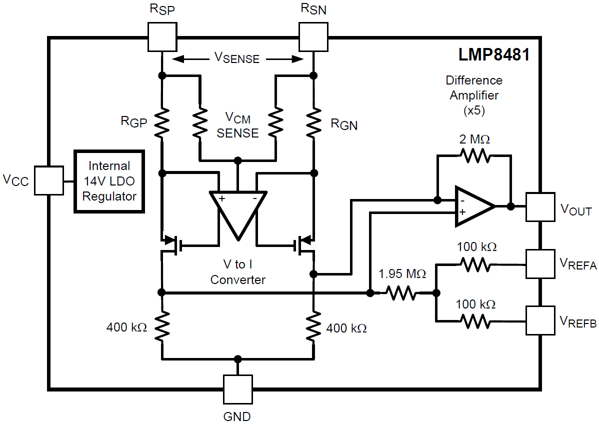
Texas Instruments LMP848x/LMP848x-Q1電流検出アンプは、高入力コモンモード電圧のある場合、電流検出抵抗器での小さな差動電圧を増幅させます。これらのアンプは、双方向(LMP8481)または一方向用に設計された(LMP8480)電流アプリケーションに最適です。これらのデバイスは、コモンモード電圧範囲4V~76Vから270kHzの帯域幅の入力信号を受け入れます。動作電源範囲が入力コモンモード電圧範囲と重複しているため、LMP848x/LMP848x-Qモニターされるのと同じ電圧がによって給電できます。このメリットは電流がモニタリングされるポイント・オブ・ロードにルーティングする中間電源電圧の必要性を排除し、結果として、部品数とボードスペースが削減されています。LMP848x-Q1デバイスは、車載用アプリケーションのAEC-Q100認定を受けています。特徴
- 標準値: TA = 25°C
- 双方向または単方向センシング
- コモンモード電圧範囲: 4.0V~76V
- 電源電圧範囲: 4.5V~76V
- 固定ゲイン: 20、60、100V/V
- ゲイン精度: ±0.1%
- オフセット: ±80µV
- 帯域幅(–3dB): 270kHz
- 自己消費電流: < 100µA
- バッファ付き大電流出力: > 5mA
- 入力バイアス電流: 7µA
- PSRR(DC): 122dB
- CMRR(DC): 124dB
- 温度範囲: –40°C~125°C
アプリケーション
- ハイサイド電流検出
- 車両の電流測定
- 通信
- モータ制御
- レーザーまたはLEDドライバ
- エネルギー管理
- ソーラーパネルの監視
データシート
公開: 2017-08-11
| 更新済み: 2022-04-05
