Texas Instruments LMZM23601降圧DC-DC電源
Texas Instruments LMZM23601降圧DC-DCパワーモジュールには、5Vおよび3.3Vの固定出力電圧範囲だけでなく、調整可能(ADJ)出力電圧オプションもあり、2.5V~15Vの範囲に対応しています。このデバイスには、統合-インダクタおよび4V~36Vの入力電圧範囲が備わっており、最大1000mAの出力電流を供給できます。5Vまたは3.3V出力設計に2つの外部部品のみを必要とするLMZM23601は、使い勝手がよく、プラグアンドプレイ機能が備わっています。LMZM23601は、性能駆動および低EMI型のスペースに制約のある産業アプリケーション向けに最適化されています。無負荷供給電流がわずか28µAで、PWMモードとPFMモードの間のシームレスな移行と組み合わされており、高い効率性と優れた過渡応答が証明されており、全負荷電流範囲が備わっています。このデバイスは、ピン対ピン互換性を実現しており、500mAの出力電流でLMZM23600を使用でき、出力電流のスケールが簡単です。特徴
- 4V~36Vの広い動作入力電圧
- 2.5V~15Vで調整可能、3.3Vまたは5V固定出力電圧オプション
- 1Aの出力電流
- 5Vおよび3.3V出力設計に必要な機能は入力および出力コンデンサのみ
- 27mmソリューションサイズ(片面配列)
- 無負荷での供給電流28µA
- シャットダウン電流:2µA
- 電源正常フラグ
- 外付け周波数同期機能
- モード選択ピン
- 周波数動作を目的とした強制PWMモード
- 軽負荷での高効率を目的とした自動PFMモード
- 内蔵制御ループ補償、ソフトスタート、電流制限、UVLO
- ミニチュア3.8mm × 3mm × 1.6mmパッケージ
アプリケーション
- センサトランスミッタ
- テストおよび測定機器
- グリッドインフラ
- スペースに制約があるアプリケーション
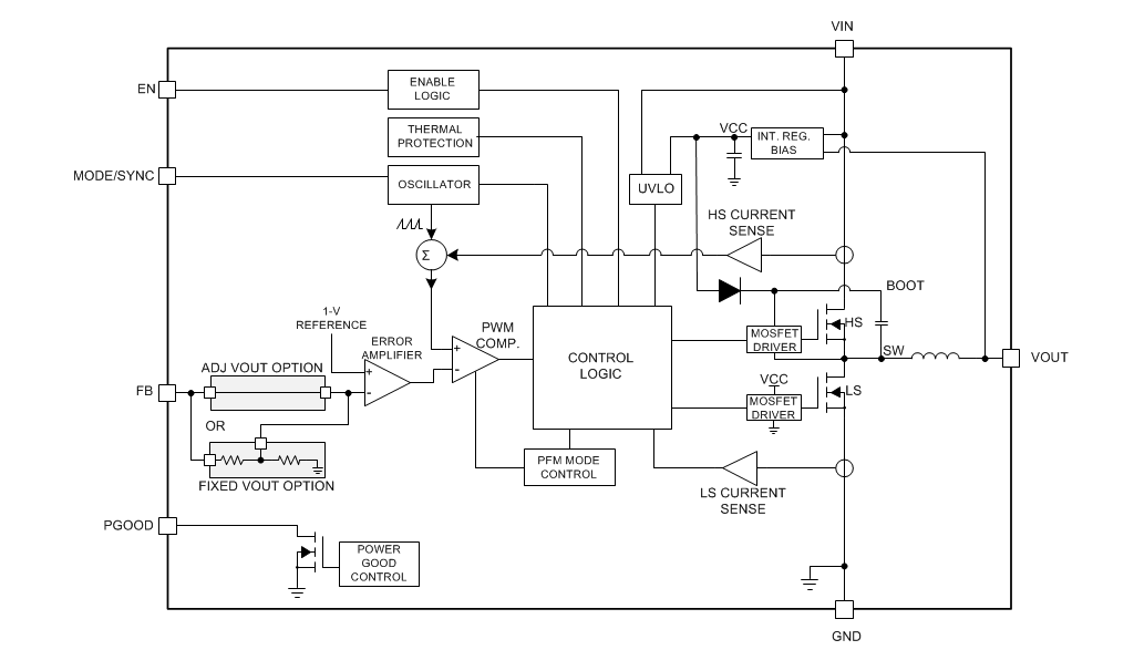
ブロック図
公開: 2018-05-22
| 更新済み: 2025-12-11
