Texas Instruments MCP629x 10MHz RRIOオペレーショナル・アンプ
Texas Instruments MCP629x 10MHz RRIOオペレーショナル・アンプには、汎用性、低消費電力、レール・ツー・レール入力と出力スイングが備わっています。10MHzの広い帯域幅、低ノイズ(8.7nV/√Hz @ 10kHz)と組み合わされた低自己消費電流(600µA/ch、typ)によって、これらのデバイスは、コストと性能のバランスが必要になるさまざまなアプリケーションに最適なソリューションとなっています。MCP6291(シングル)、MCP6292(デュアル)、MCP6294(クワッド)デバイスは、高ソース・インピーダンスが備わっているアプリケーションで使用できる低入力バイアス電流を実現しています。ユニティ・ゲイン安定、RFIおよびEMI除去フィルタの内蔵、オーバードライブ状態で位相反転が発生しない、高い静電放電(ESD)保護(4kV HBM)によって、回路設計者にとって使い勝手が良くなります。その他の機能には、2.4V~5.5Vの電源範囲および40℃~+125°Cの拡張温度範囲があります。特徴
- ゲイン帯域幅積: 10MHz(typ)
- 動作供給電圧: 2.4V~5.5V
- レール・ツー・レール入力/出力
- 内蔵RFとEMIフィルタ
- 低入力バイアス電流: 1pA
- 低自己消費電流: 0.6mA
- 入力電圧ノイズ: 8.7nV/√Hz @ f = 10kHz
- 拡張温度範囲: -40°C~+125°C
- ユニティゲイン安定
- 抵抗オープンループ出力インピーダンスのおかげで、容量負荷での安定化が容易
アプリケーション
- 電源モジュール
- 煙探知器
- HVAC: 過熱、換気、空調
- バッテリ駆動アプリケーション
- センサシグナルコンディショニング
- フォトダイオード・アンプ
- アナログ・フィルタ
- 医療計測機器
- ノートブック、PDA
- バーコードスキャナ
- オーディオレシーバ
- 車載用インフォテイメント
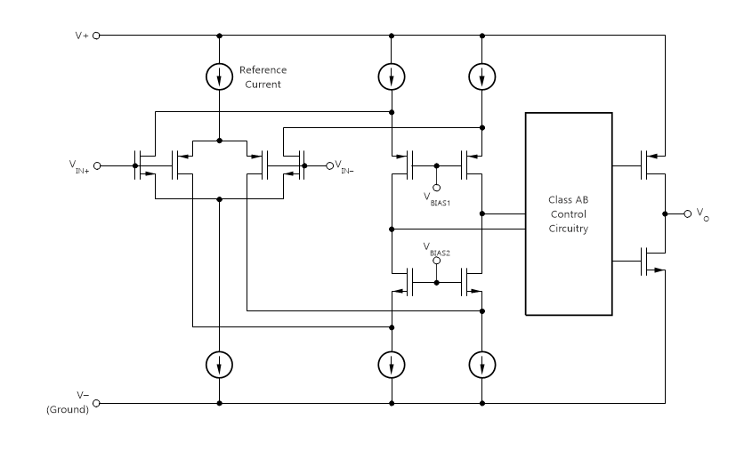
ブロック図
公開: 2018-07-18
| 更新済み: 2025-04-28
