Texas Instruments OPA396高精度オペレーショナルアンプ
Texas Instruments OPA396 Precisionオペレーショナルアンプは、高精度アンプでの超小自己消費電流(23.5µA)とともに帯域幅(1MHz)の独自の組み合わせが特徴です。レール-to-レール入出力と組み合わされたこれらの機能によって、高ゲイン・低消費電力アプリケーションでの比類のない選択肢となります。温度範囲全域で10fAの超小入力バイアス電流、100µVのオフセット(最高)、1.2µV/°Cのドリフトは、低消費電力要件が厳しいレシオメトリックおよびアンペロメトリック・センサーのフロントエンドにおける高い正確性の維持に貢献します。OPA396には、Texas Instrument独自のe-trim™オペレーショナルアンプ™技術が採用されており、入力スイッチングまたは自動ゼロ技術を一切必要とせずに超低オフセットと低入力オフセットドリフトの独自の組み合わせを実現できます。CMOSベースの技術プラットフォームは、高出力静電容量の耐性があるモダンで堅牢な出力段設計も特徴であり、通常の低電力アンプに見られる安定性の問題を緩和します。
特徴
- 23.5µA低IQ
- 1MHzゲイン帯域幅製品
- 10fA小入力バイアス電流(通常)
- ±100µV(最高)低オフセット電圧
- ±1.2µV/°C低ドリフト
- 1.7V~5.5V低電源電圧動作
- 入力コモンモード範囲±100mV(電源レールを超過)
- 1V/µs高速スルーレート
- 高負荷容量駆動
- 60mA大出力電流駆動
- レール・ツー・レール出力
- EMI/RFIフィルタ入力
- 小型パッケージ (SC-70-5)
アプリケーション
- 携帯用電子機器
- 流量トランスミッタ
- 血糖値モニタ
- プロセス解析(ph、ガス、力、湿度)
- 温度トランスミッタ
- 圧力トランスミッタ
- 医療センサーパッチ
- ビル用オートメーション
- ウェアラブルフィットネスとアクティビティモニタ
- ガス検出器
- アナログ・セキュリティ・カメラ
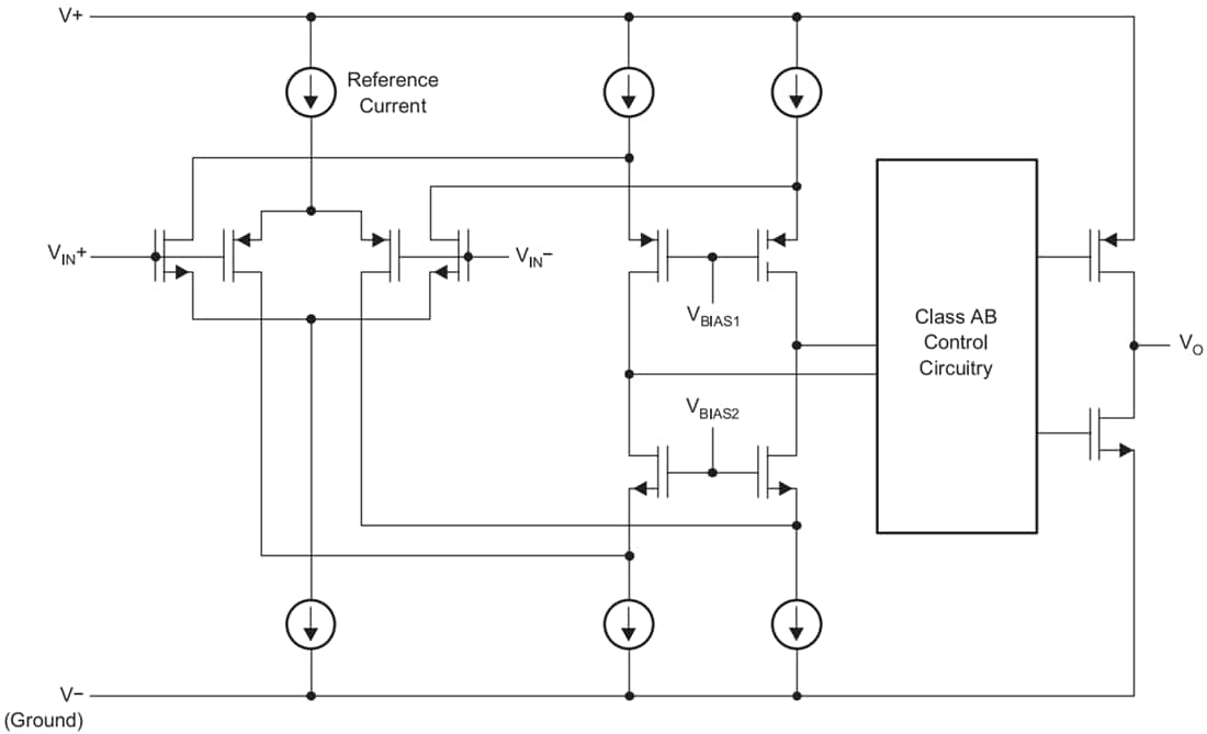
機能ブロック図
公開: 2021-08-13
| 更新済み: 2022-03-11
