特徴
- 車載アプリケーション向けAEC-Q100認定
- 温度グレード 0: –40°C~+125°C、TA
- HBM ESD分類レベル:
- 5、6、7を除くすべてのピンを対象とした3Aレベル
- ピン5、6、7を対象とした3Bレベル
- CDM ESD分類レベルC6
- ISO 11898-2および-5の要件に適合または超過
- ギフト/ICT準拠
- バスウェイクアップが備わった低電流スタンバイモード、最大<12µA
- 高電磁準拠(EMC)
- スプリット端子を介したバスのコモンモード安定化のためのスプリット電圧源
- 3.3Vおよび5Vマイクロプロセッサとの互換性があるデジタル入力
- パッケージオプション: SOIC
- 保護機能
- –27V~40Vのバス障害保護
- TXDドミナント・タイムアウト
- サーマルシャットダウン保護
- 起動および切断グリッチフリー・バス入力と出力
- 低VCC(電源OFF時のバス上での最適なパッシブ動作)が備わっている高バス入力インピーダンス
アプリケーション
- GMW3122デュアルワイヤCAN物理層
- SAE J2284ハイスピードCAN(車載アプリケーション用)
- SAE J1939スタンダードデータバスインターフェイス
- ISO 11783スタンダードデータバスインターフェイス
- NMEA 2000スタンダードデータバスインターフェイス
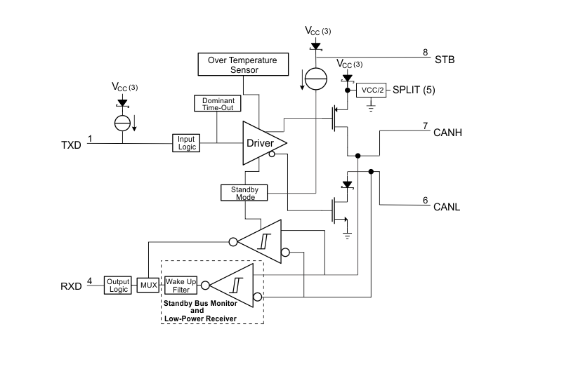
機能図
公開: 2019-10-15
| 更新済み: 2025-03-05

