Texas Instruments TAS5825MステレオClass-Dオーディオ・アンプ
Texas Instruments TAS5825MステレオClass-Dオーディオ・アンプは、高性能・閉ループClass-Dで、最大96kHzのアーキテクチャが採用されている統合オーディオ・プロセッサが備わっています。パワフルなオーディオDSPコアによって、複数の高度オーディオ・プロセス・フローをサポートしています。48kHzまたは96kHzアーキテクチャが備わっており、統合SRC(サンプル・レート・コンバータ)は、入力サンプル・レートの変化を検出します。それから、DSPが実行しているターゲット・サンプルレートに自動変換し、オーディオ・アーティファクトを回避します。このプロセス・フロー・サポート: 2 ×15 BQ、3バンドDRC、フル帯域AGL(自動ゲイン・リミッタ)、スマート・アンプ・アルゴリズム(サーマルおよびエクスカージョン保護)、低音拡張、Spatializer、THDマネージャ、PVDD追跡、熱フォールドバック。192kHzプロセス・フローには、フルバンドAGLおよび熱フォールドライババックが備わっています。特徴
- 柔軟性に富んだオーディオI/O
- 32、44.1、48、88.2、96、192kHzサンプル・レートをサポート
- オーディオ監視、サブチャンネルまたはエコー・キャンセレーション用のI2S、LJ、RJ、TDM、SDOUT
- 3-Wireデジタルオーディオインターフェイス(MCLK不要)をサポート
- 高効率Class-D動作
- > 90%電力効率、90mΩ RDSon
- 低自己消費電流、< 20mA @ PVDD = 12V
- 複数の出力構成に対応
- 1×53W、1.0モード(4Ω、22V、THD+N=1%)
- 1×65W、1.0モード(4Ω、22V、THD+N=10%)
- 2×30W、2.0モード(8Ω、24V、THD+N=1%)
- 2×38W、2.0モード(8Ω、24V、THD+N=10%)
- 優れたオーディオ性能
- THD+N ≤ 0.03% @ 1W、1kHz、PVDD = 12V
- SNR ≥ 110dB (A加重)、ICN ≤ 35µVRMS
- 柔軟性に富んだ処理機能
- 3バンド高度DRC+AGL、2×15 BQ、サウンド・フィールドSpatializer(SFS)、レベル・メータ
- 96kHz、192kHzプロセッサ・サンプリング
- ダイナミックEQ、低音の強化とスピーカの熱/暴走防止を目的としたスマート・アンプ・アルゴリズム
- 柔軟性に富んだ電源構成
- PVDD: 4.5V~26.4V
- DVDDおよびI/O: 1.8Vまたは3.3V
- 優れた統合セルフ保護
- 過電流誤差(OCE)
- サイクル別電流制限
- 過温度警告(OTW)
- 過温度エラー(OTE)
- 低電圧/過電圧ロックアウト(UVLO/OVLO)
- 簡単なシステム統合
- I2Cソフトウェア制御
- ソリューションサイズを縮小
- 小型5x5mmパッケージ
- オープンループ・デバイスに比べてわずかな受動部品のみ必要
- ほとんどのアプリケーションに必要となるバルク電解コンデンサまたは大型インダクタ不要
アプリケーション
- DTV、HDTV、UHD、多目的モニタ
- サウンドバーとサブウーファー、ノートブック/PCスピーカー
- ワイヤレス/Bluetoothスピーカ
- スマート・スピーカ(音声アシスタント機能搭載)
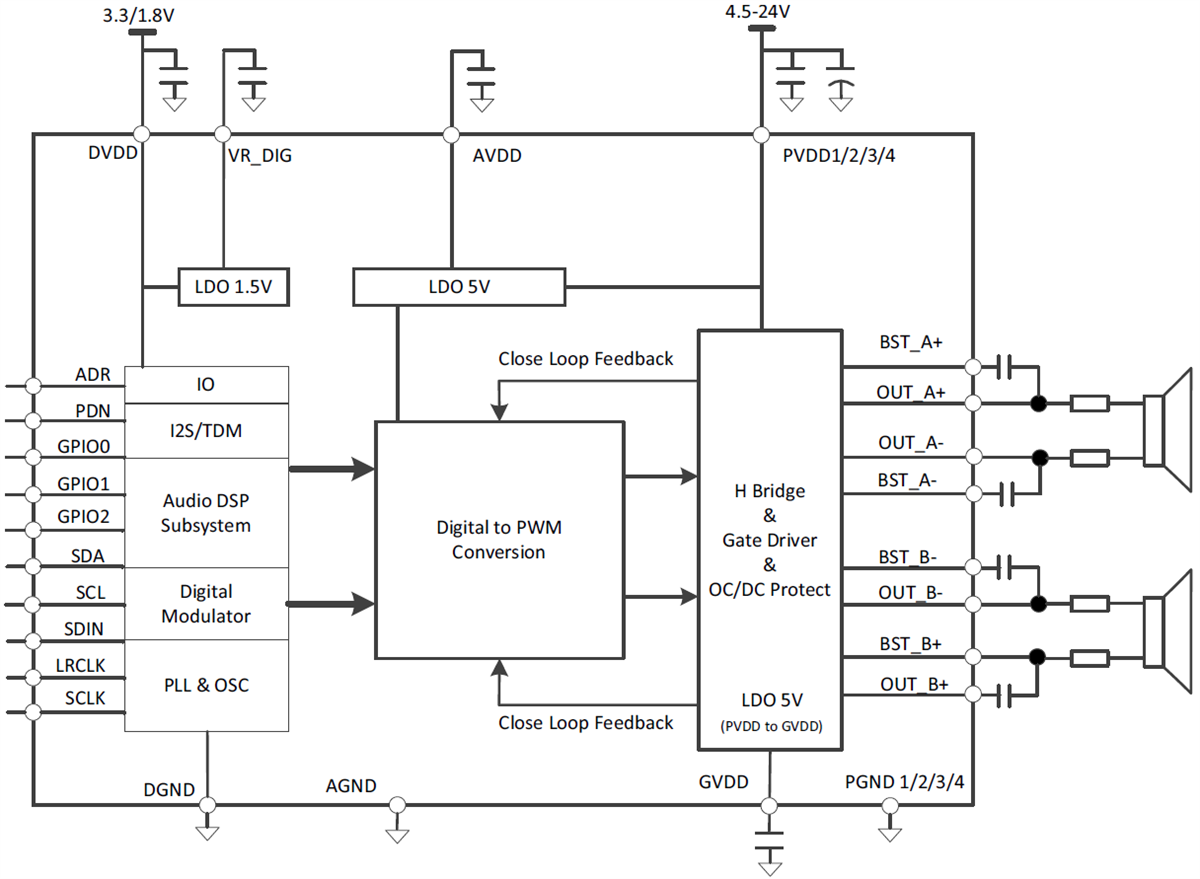
機能ブロック図
公開: 2018-10-30
| 更新済み: 2023-07-17
