TI Winning Solution

Texas Instruments温度センシングソリューション

TI Winning Solutions

    
Texas Instruments Temperature Sensing Solution

Texas Instrumentsのこの温度センシングソリューションをチェックしましょう。この製品には、次世代の温度センサを設計するための適切なデバイス、ソフトウェア、ツール、サポートが備わっており、設計サイクルをスピードアップできます。 この高度統合されたソリューションの特徴:

ADS1246/47/48 - 統合温度センサADC
LMP90 - アナログフロントエンド
ADS1018/ADS1118 - 温度センサ用ADC
MSP430 - 16ビットMCU


Buy Solution
製品リストを表示

ソリューションの主な特徴
  • 高度統合ソリューション
    • デュアル整合電流DAC
    • 低ドリフト内部リファレンス
    • 低ノイズPGA、温度センサ、焼損検出
  • 24ビット、ノーミッシングコード、シングルサイクルセトリング、最大2kSPS
  • 50/60Hz除去
  • 真の連続バックグランド較正
  • バックグランドセンサ診断
TI WEBENCH Designer
ご自身のWEBENCH™デザインを作成しましょう

TI Reference Designs Library

温度センシングソリューションの用例
An Example Temperature Sensing Solution

Texas Instruments ADS1246、ADS1247、ADS1248は、高度統合、高精度、24ビットアナログデジタルコンバータ(ADC)です。 TI ADS1246/7/8は、オンボード、低ノイズ、プログラマブルゲインアンプ(PGA)、シングルサイクルセトリングデジタルフィルタを用いた高精度デルタシグマ型ADC、内部発振器が特徴です。 また、ADS1246、ADS1247、ADS1248 ADCは、内蔵、出力容量10mAの超低ドリフト電圧リファレンス、2つの整合プログラマブル電流デジタルアナログコンバータ(DAC)も実現しています。 入力マルチプレクサは、ADS1248の差動入力4つ、ADS1247の差動入力2つ、ADS1246差動入力1つに対応しています。 これらのTIデバイスは、熱結合、サーミスタ、RTDを始めとする温度センサアプリケーション用の完全なフロントエンドソリューションを実現しています。


特徴
  • 24ビット、ノーミッシングコード
  • データ出力速度最大2kSPS
  • 全データ転送速度対応シングルサイクル整定
  • 20SPSでの同時50/60Hz除去
  • 4つの差動入力/7つのシングルエンド入力(ADS1248)
  • 4つの差動入力/7つのシングルエンド入力(ADS1247)
  • 低ノイズPGA: 48nV @ PGA = 128
  • 整合電流源DAC
  • 非常に低いドリフト内部電圧リファレンス: 10ppm/°C(最大)
アプリケーション
  • 温度測定: RTD、熱電対、サーミスタ
  • 圧力測定
  • 産業用プロセス制御

ブロック図
Block Diagram

Texas Instruments LMP90080/LMP90079/LMP90078/LMP90077は、高度統合マルチチャンネル低消費電力16ビットセンサAFEです。 このデバイスは、高精度16ビットシグマデルタ型アナログデジタルコンバータ(ADC)が特徴で、低ノイズプログラマブルゲインアンプ、完全差動高インピーダンスアナログ入力マルチプレクサが搭載されています。 真の連続バックグランド較正機能によって、信号経路を中断せずにすべてのゲインと出力データレートでの較正が可能になります。

TI LMP90080/LMP90079/LMP90078/LMP90077は、高度統合マルチチャンネル低消費電力24ビットセンサAFEです。 このデバイスは、高精度24ビットシグマデルタ型アナログデジタルコンバータ(ADC)が特徴で、低ノイズプログラマブルゲインアンプ、完全差動高インピーダンスアナログ入力マルチプレクサが搭載されています。 真の連続バックグランド較正機能によって、信号経路を中断せずにすべてのゲインと出力データレートでの較正が可能になります。


特徴
  • 16ビット低消費電力シグマデルタ型ADC(LMP90077/LMP90078/ LMP90079/LMP90080)
  • 24ビット低消費電力シグマデルタ型ADC(LMP90097/LMP90098/ LMP90099/LMP90100)
  • すべてのゲインでの、真の連続バックグランド較正
  • 期待値プログラミングを使用したインプレースシステム較正
  • 低ノイズプログラマブルゲイン(1x~128x)
  • 連続バックグランドオープン/ショートと範囲外のセンサ診断
  • シングルサイクルセトリングを用いた8個の出力データレート(ODR)
  • 100μA~1000μA(LMP90078/LMP90080/LMP90098/LMP90100)からの2つの整合励起電流源
  • 4-DIFF / 7-SE入力(LMP90079/LMP90080/LMP90099/LMP90100)
  • 2-DIFF / 4-SE入力(LMP90077/LMP90078/LMP90097/LMP90098)
アプリケーション
  • 温度および圧力トランスミッタ
  • 歪みゲージインターフェース
  • 産業用プロセス制御

LMP90xxのブロック図
Block Diagram

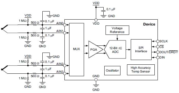
Texas Instruments ADS1018は、12ビットの分解能が備わっている高精度アナログデジタルコンバータ(ADC)で、超小型リードレスQFN-10パッケージまたはMSOP-10パッケージに収められて提供されています。 TI ADS1018 ADCは高精度、パワー、実装の容易性を念頭に置いて設計されています。 ADS1018は、統合電圧リファレンスおよび発振器が特徴です。 データは、SPI対応シリアルインタフェースを介して転送されます。 ADS1018は、2.0V~5.5Vの範囲の単電源で動作します。

TI ADS1118は、16ビットの分解能が備わっている高精度アナログデジタルコンバータ(ADC)で、超小型リードレスQFN-10パッケージまたはMSOP-10パッケージに収められて提供されています。 TI ADS1118は高精度、パワー、実装の容易性を念頭に置いて設計されています。 ADS1118は、統合電圧リファレンスおよび発振器が特徴です。 データは、SPIシリアルインタフェースを介して転送されます。 ADS1118は、2.0V~5.5Vの範囲の単電源で動作します。


特徴
  • 超小型QFNパッケージ: 2mm × 1.5mm × 0.4mm
  • 広い電源範囲: 2.0V~5.5V
  • 低消費電流:
    • 連続モード: 150μA専用
    • シングルショットモード: 自動パワーダウン
  • プログラマブルデータレート:
    • 8SPS~860SPS(ADS1118)
    • 128SPS~3300SPS(ADS1018)
  • シングルサイクルセトリング
  • 内部温度センサ:
    • 0.5°C(最大)エラー(ADS1118)
    • 1°C(最大)エラー(ADS1018)
アプリケーション
  • 温度測定
  • ポータブル計測機器
  • 民生品
  • バッテリモニタリング
  • 工場オートメーションと工程制御

ADS1118のブロック図
Block Diagram
ADS1018のブロック図
Block Diagram
  • Texas Instruments
公開: 2013-07-25 | 更新済み: 2025-06-24