Texas Instruments TIC12400 / TIC12400-Q1 MSDI
Texas Instruments TIC12400 / TIC12400-Q1マルチスイッチ検出インターフェイス(MSDI)は、外部スイッチの状態を検出するように設計されています。TIC12400 / TIC12400-Q1は24個の直接入力をサポートしており、デジタルI/Oスイッチをモニタリングするために」構成できるするために10個の入力を設定が備わっています。各入力用に6個のウェット電流設定をプログラミングして、異なるアプリケーションのシナリオをサポートできます。TIC12400 / TIC12400-Q1は、マルチポジションのアナログスイッチとコンパレータを監視するための統合10ビットADCが特徴で、MCUとは独立してデジタルスイッチを監視できます。このデバイスは、すべてのスイッチ入力でのウェイクアップ動作をサポートしており、MCUを連続的に有効にしておく必要がなくなってシステムの消費電力を低減できます。TIC12400 / TIC12400-Q1は、連続モードとポーリングモードの2モードの動作をサポートしています。連続モードでは、ウェット電流が継続的に供給されます。ポーリングモードでは、プログラマブルタイマに基づいた入力状態をサンプリングするためにウェット電流が定期的にオンになり、システムの消費電力が大幅に削減されます。また、TIC12400 / TIC12400-Q1には、システムの堅牢性を向上させるためにさまざまな異常検出・診断機能も搭載されています。TIC12400-Q1デバイスは、車載用アプリケーションのAEC-Q100認定を受けています。特徴
- 過電圧および低電圧警告機能が搭載された6.5V~35Vの電源電圧(VS)で動作
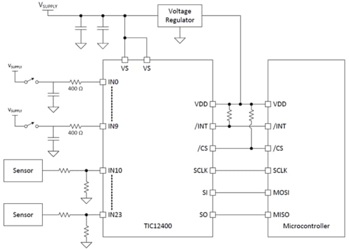
- 接地またはバッテリのいずれかに接続されたモニタスイッチに対して設定可能な10個の入力によって、24個までの直接スイッチ入力を監視
- スイッチ入力は40Vおよび逆電源状態-24Vに耐える
- 6構成可能ウェット電流設定:
- 0mA、1mA、2mA、5mA、10mA、15mA
- マルチポジションのアナログスイッチモニタリング用統合10ビットADC
- ポーリングモードでの超低動作電流:
- 68µA標準(tPOLL = 64ms、tPOLL_ACT = 128µs、全24入力アクティブ、コンパレータ・モード、すべてのスイッチオープン)
- 入力用の統合コンパレータで、4つのプログラマブル閾値監視機能搭載
- 3.3V/5Vシリアル・ペリフェラル・インターフェイス(SPI)プロトコルを使用してMCUに直接インターフェイス接続
- すべての入力でのウェイクアップ動作をサポート割り込み生成
- 統合電源および温度センシング
- IEC 61000-4-2に準じた入力ピンでの±8kV接触放電ESD保護、適切な外付け部品を使用
- 38ピンTSSOPパッケージ
アプリケーション
- 信号測定
- PLC、DCS、PAC
- 計器
簡略図
公開: 2017-10-30
| 更新済み: 2022-07-11
