Texas Instruments TLIN1022A-Q1 デュアルLIN トランシーバ
Texas Instruments TLIN1022A-Q1デュアルLINトランシーバには、統合ウェイクアップと保護機能が搭載されており、ドミナント・ステート・タイムアウトを実現しています。また、TLIN1022A-Q1は、LIN 2.0、LIN 2.1、LIN 2.2、LIN 2.2A、ISO/DIS 17987–4規格に準拠しています。LINは、単線式双方向バスで、一般的に20kbpsまでのデータレートを使用する低速車載ネットワークに使用されます。TLIN1022A-Q1は、12Vアプリケーションに対応するように設計されており、より広い動作電圧と付加的なバスフォルト保護機能が備わっています。TI TLIN1022A-Q1は、TXD入力でのLINプロトコル・データストリームを、電磁放射(EME)を低減する電流制限型波形整形ドライバを使用してLINバス信号に変換します。LINレシーバは、さらに高速のインライン・プログラミング用に最大100kbpsのデータレートに対応しています。レシーバは、オープン・ドレインRXDピンを介してマイクロプロセッサに送信されるロジック・レベルの信号に、データ・ストリームを変換します。超低消費電流は、スリープモードを使用して有効にできます。これによって、LINバスまたはENピン経由でのウェイクアップを遂行します。
TLIN1022A-Q1は、SOIC-14パッケージおよびリードレスVSON-14パッケージ(ウェッタブルフランク)でご用意があります。
特徴
- 車載アプリケーション向けAEC-Q100(Grade 1)認定
- LIN 2.0、LIN 2.1、LIN 2.2、LIN 2.2A、ISO/DIS 17987–4電気物理層(EPL)仕様に準拠
- 車両案プリケーションを対象としたSAE J2602-1 LINネットワークに適合
- 機能安全対応
- 機能安全システム設計に有用な文書を利用可能
- 4V~36Vの広い動作電源電圧範囲
- スリープモード: 超低電流消費によって、ウェイクアップイベントが実現:
- LINバス
- ENを通じたローカルウェイクアップ
- 12Vバッテリアプリケーションに対応
- LIN送信データレート最大20kbps
- LIN受信データレート最速100kbps
- LINパスおよびRXD出力での誤操作なしパワーアップおよびパワーダウン
- 保護機能:
- ±45V LINバス障害トレラント
- VSUPでの低電圧保護
- TXDドミナントタイムアウト保護(DTO)
- サーマルシャットダウン保護
- システムレベルでの無電源ノードまたはグランド切断フェイルセーフ
- ウェッタブルフランク付きSOIC (14) およびリードレスVSON (14) でご用意あり
アプリケーション
- ボディ電子部材と照明装置
- ハイブリッド電気自動車とパワートレインシステム
- インフォテインメントとクラスタ
- 電化製品
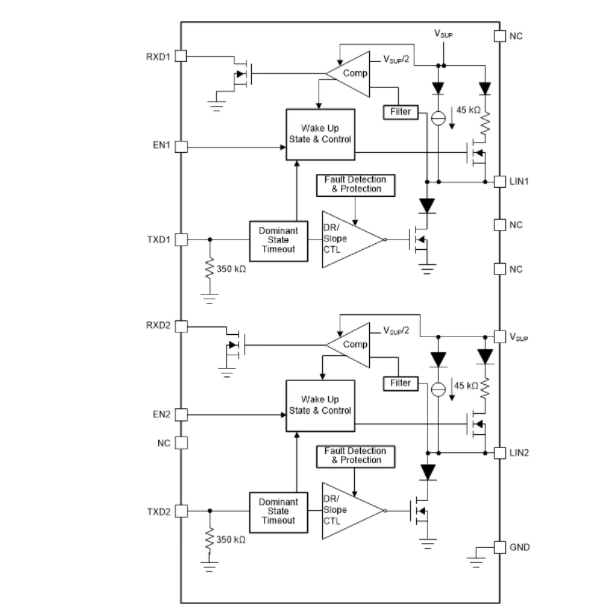
ブロック図
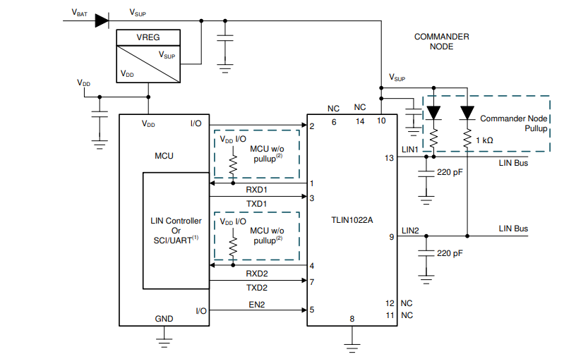
Commanderモードの簡略図
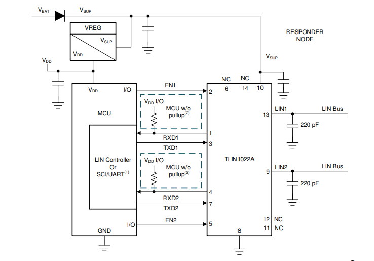
レスポンダモードの簡略図
公開: 2021-07-13
| 更新済み: 2022-03-11
