Texas Instruments TLIN2441x-Q1車載トランシーバ
Texas Instruments TLIN2441x-Q1車載用ローカル相互接続ネットワーク・トランシーバは、LIN 2.2AおよびISO/DIS 17987–4.2規格に準拠しており、統合低ドロップアウト(LDO)電圧レギュレータおよびウォッチドッグ・スーパーバイザが搭載されています。TLIN2441x-Q1トランシーバ・ウォッチドッグ監視装置は、ウィンドウまたはタイムアウトモードでの動作が可能で、ピンあるいはSPIで制御できます。ピンまたはSPI制御は、高、Z状態、低などピン9の状態によって起動時に確立されます。このデバイスは、LINレシーバはが特徴で、エンドオブライン・プログラミング用に最大100kbpsのデータレートに対応しています。TLIN2441x-Q1は、TXD入力でのLINプロトコルのデータストリームをLINバス信号内に変換し、レシーバがこのデータストリームを、オープンドレインRXDピンを通じてマイクロプロセッサに送信される論理レベル信号に変換します。
TLIN2441-Q1は、マイクロプロセッサ、センサ、または他のデバイスに電力供給できるように70mAの電流をともなう3.3Vまたは5Vレールを実現しており、システムの複雑性が低減されます。TLIN2441x-Q1には、最適化された電流制限型波形整形ドライバがあり、電磁放射(EME)を低減します。TLIN2441x-Q1は、車載アプリケーションを対象としたAEC-Q100の認定を受けており、–40°C~125°C TAの温度範囲が備わっています。
特徴
- AEC Q100: 車載アプリケーション向け認定
- 温度Grade 1: –40°C~125°C TA
- ローカル相互接続ネットワーク(LIN)物理層仕様ISO/DIS 17987–4.2準拠およびSAEJ2602 Recommended Practice for LINに準拠
- 広い動作範囲
- 供給電圧: 5.5V~36V
- ±58V LINバス障害保護
- 3.3V (TLIN24413-Q1) または5V (TLIN24415-Q1) に対応しているLDO出力
- スリープモード: 超低電流消費によって、ウェイクアップイベントが実現:
- LINバス
- ENを通じたローカルウェイクアップ
- WAKEによる局部ウェイクアップ
- パワーアップおよびダウン誤作動なし
- 12Vアプリケーションと24Vアプリケーションに対応
- ピンまたはシリアル・ペリフェラル・インターフェイスSPIによる構成が可能な統合ウォッチドッグ・スーパーバイザ
- 保護機能:
- ESD保護
- VSUPでの低電圧保護
- TXDドミナントタイムアウト(DTO)保護
- サーマルシャットダウン保護
- システムレベルでの無電源ノードまたはグランド切断フェイルセーフ
- VCCは85°Cで24VSUPで70mAを供給
- 自動光学検査(AOI)機能が向上しているリードレスVSON (14) パッケージでご用意あり
アプリケーション
- ボディ電子部材と照明装置
- ハイブリッド電気とパワートレインシステム
- インフォテインメントとクラスタ
- 電化製品
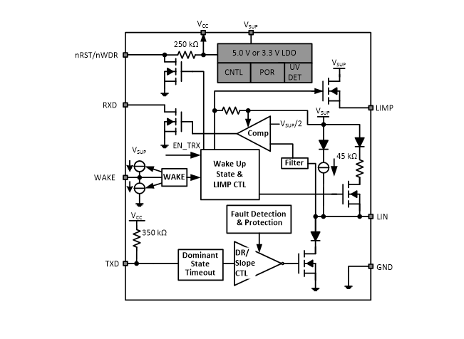
トランシーバとVREGの機能ブロック図
公開: 2019-05-21
| 更新済み: 2025-03-10
