Texas Instruments TLV904x/TLV904x-Q1マイクロパワー・オペアンプ
Texas Instruments TLV904x/TLV904x-Q1 マイクロパワー・オペアンプには、シングル(TLV9041)、デュアル (TLV9042)、クワッドチャネル (TLV9044/TLV9044-Q1) の超低電圧 (1.2V~5.5V) オペアンプ(オペアンプ)があります。これらのオペアンプは、レール・ツー・レール入力および出力スイング機能を備えています。これらのオペアンプは、通常は低電圧動作が所望されるバッテリ駆動IoTデバイス、ウェアラブル電子機器、パーソナル電子機器といった電力とスペースに制約があるアプリケーションにとって費用対効果の高いソリューションを実現しています。TLV904x/TLV904x-Q1は、1.5Vコイン電池駆動アプリケーションを可能にする、業界でも数少ないオペアンプ・ファミリの1つです。Texas Instruments TLV904x/TLV904x-Q1は、性能と消費電力の優れたバランスを実現しています。このデバイスは、静止電流10µAを消費しながら、最適なゲイン帯域幅、低ノイズ、高容量負荷駆動を実現します。この機能により、ユーザーは希望する性能目標を達成することができ、貴重なバッテリ電力を節約することができます。さらなる省電力は、1.8V、3.3V、または5V動作と比較して1.2Vでの低電圧動作から達成できます。
特徴
- 1.2Vという低電源電圧で動作します。
- レールツーレール入出力
- 10µA/ch超小自己消費電流
- 350kHz高利得帯域幅積
- 0.1Hz~10Hzで6.5µVp-p の低集積ノイズ
- ±0.6mV低入力オフセット電圧
- 1pA小入力バイアス電流
- ユニティゲインで安定
- 負荷容量100pFをロバストに駆動します。
- 内蔵RFIとEMIフィルタと入力ピン
- 40°C~125°Cの広い仕様温度範囲
- コスト最適化アプリケーション向け低電力CMOSアンプ
アプリケーション
- 携帯用電子機器
- モーション検出器(PIR、uWaveなど)
- ウェアラブル(非医療用)
- 圧力トランスミッタ
- プロセス解析(ph、ガス、濃度、力、湿度)
- 電子POS (EPOS)
- ウェアラブルフィットネスとアクティビティモニタ
- ヘッドセット/ヘッドフォンとイヤホン
- パーソナル・エレクトロニクス
- ビル用オートメーション
- 単供給、低圧側、単方向電流センシング回路
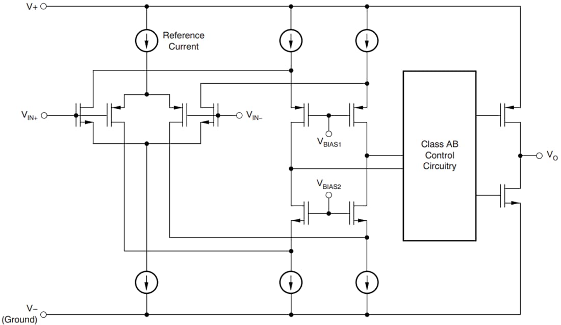
機能ブロック図
データシート
公開: 2020-12-10
| 更新済み: 2025-05-15
