このデバイスは、1.8Vロジック互換閾値をともなうロジック入力を実現しており、有効な電源電圧範囲で動作する場合にTTLとCMOSの両方のロジック互換性が保証されます。TMUX1204には、フェイルセーフ・ロジック回路が搭載されており、供給ピンの前にロジック制御ピンで電圧を印加できるようになり、デバイスを損傷から保護します。
特徴
- レールツーレール動作
- 双方向信号経路
- 1.8Vロジック互換性
- フェイルセーフ・ロジック
- 低オン抵抗: 5Ω
- 広い電源電圧範囲: 1.08V~5.5V
- -40°Cから+125°Cの動作温度
- 低供給電流: 10nA
- 遷移時間: 14ns
- ブレーク・ビフォア・メーク・スイッチング
- ESD保護HBM: 2000V
アプリケーション
- アナログおよびデジタル多重化または逆多重化
- モータドライブ
- ビルオートメーション
- バーコードスキャナ
- アナログ入力モード
- 電源
- 煙探知器
- ビデオ監視
- 赤外線画像カメラ
- 電子販売時点管理端末
- 電化製品
- 消費者ビデオ
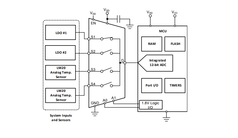
アプリケーション例
ブロック図
公開: 2019-05-21
| 更新済み: 2023-09-21

