Texas Instruments TMUX1208双方向8:1マルチプレクサ
Texas Instruments TMUX1208双方向8:1マルチプレクサは、汎用相補型金属酸化膜半導体(CMOS)アナログ・マルチプレクサ(MUX)です。TMUX1208には、8:1シングルエンド・チャンネルがあります。1.08V~5.5Vの広い動作供給によって、パーソナル・エレクトロニクスからビル・オートメーション・アプリケーションに至るまで、さまざまなアプリケーションでの使用が可能です。このデバイスは、GND~VDDの範囲まで、ソース(Sx)およびドレイン(D)ピンでの、双方向アナログおよびデジタル信号をサポートしています。すべてのロジック入力には1.8Vロジック互換閾値があり、有効な電源電圧範囲での動作時に、TTLおよびCMOSロジック互換性の両方が保証されます。フェイルセーフ・ロジック回路によって、供給ピンの前に制御ピンで電圧を印加できるようになり、デバイスを損傷から保護します。すべての制御入力には1.8Vロジック互換閾値があり、有効な電源電圧範囲での動作時に、TTLおよびCMOSロジック互換性の両方が保証されます。
特徴
- レールツーレール動作
- 双方向信号経路
- 低オン抵抗: 5Ω
- 広い電源電圧範囲: 1.08V~5.5V
- -40°Cから+125°Cの動作温度
- 1.8Vロジック互換性
- フェイルセーフ・ロジック
- 低供給電流: 10nA
- 遷移時間: 14ns
- ブレーク・ビフォア・メーク・スイッチング動作
- ESD保護HBM: 2000V
- 業界標準TSSOPおよびQFNパッケージ
アプリケーション
- アナログおよびデジタル多重化/逆多重化
- HVAC: 過熱、換気、空調
- 煙探知器
- ビデオ監視
- 電子販売時点管理端末
- バッテリ駆動機器
- 電化製品
- 消費者ビデオ
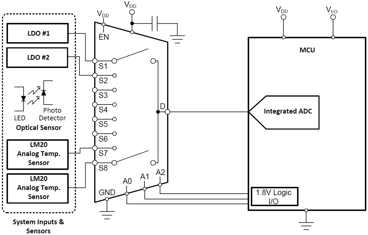
アプリケーション例
Datasheets
公開: 2018-10-12
| 更新済み: 2023-07-07
