TPS1663xには、調整可能な過電流機能とパワーグッド出力(PGOOD)が搭載されています。PGOODを使用して、下流DC-DCコンバータの制御を有効または無効にできます。このデバイスには、内部FETを有効または無効にするだけでなくデバイスを低電流シャットダウンモードにするための外部制御が活用されているシャットダウン・ピンが備わっています。TPS1663xは、システム状態の監視と下流負荷制御を目的に、障害および高精度電流モニタ出力を実現しています。MODEピンによって、2つの電流制限障害応答(ラッチオフと自動再試行)の間でデバイスを柔軟に構成できます。
これらのデバイスは、4mm × 4mm 24ピンVQFNパッケージでご用意があり、–40°C~+125°Cの温度範囲に指定されています。
特徴
- 4.5V~60Vの動作電圧、最高62V絶対
- 統合60V、31mΩRONホットスワップFET
- 調整可能電流制限: 0.6A~6A (±7%)
- 小さな自己消費電流、シャットダウンで21µA
- 調整可能な出力電力制限(TPS16632のみ)(±10%)
- 調整可能UVLOとOVPカットオフ(±2%精度)
- 固定39V最高過電圧クランプ (TPS16632のみ)
- 突入電流制限のための調整可能出力スルーレート
- デバイスの電源投入時に熱安定化を通じて未知の容量性負荷を充電
- パワーグッド出力(PGOOD)
- 自動再試行とラッチオフ(MODE)の間で選択できる過電流故障応答オプション
- アナログ電流モニタ(IMON)出力(±6%)
- UL 2367およびUL 60950認識(申請中)
- 使いやすい24ピンVQFNパッケージでご用意あり
アプリケーション
- 工場オートメーションと制御 – PLC、DCS、HMI、I/Oモジュール、センサハブ
- モータドライブ – CNC、エンコーダ電源
- 電気回路ブレーカ
- 通信無線
- 産業用プリンタ
ブロック図
出力電力制限性能
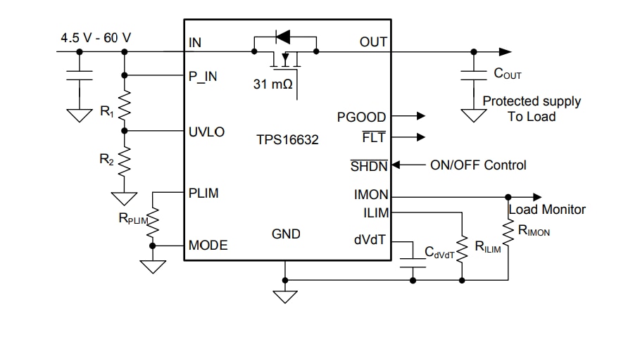
簡略図
公開: 2019-04-24
| 更新済み: 2024-07-24

