Texas Instruments TPS2372 PoEハイパワーPDインターフェイス
Texas Instruments TPS2372 PoE(パワー・オーバー・イーサネット)ハイパワーPDインターフェイスには、IEEE802.3atまたはIEEE802.3bt (Draft) (Type 1-4) 受電デバイス(PD)の実装に必要なすべての機能が搭載されています。低内部抵抗によってTPS2372-4は、最大90Wのハイパワー・アプリケーションをサポートできます。100メートルのCAT5ケーブルを想定すると、これはPD入力で71.3Wに変換されます。TPS2372は、拡張機能で動作します。自動MPS機能によって、非常に低い電力スタンバイモードを必要とするアプリケーションを実現できます。このデバイスは、PSEパワーの維持に必要なパルス電流を自動生成します。外部レジスタを使用してこの機能を有効にしたり、MPSパルス電流振幅をプログラミングできます。また、TPS2372には遅延機能も搭載されており、パワーグッド(PG)出力を解放する前にリモートPSEが突入フェーズを完了できるようにします。これによって、IEEE802.3bt (Draft) 起動要件が満たすことができます。特徴
- Type 4 PoEを対象としたSubPoE IEEE 802.3bt (Draft) PDソリューション
- Type-4 90W動作を対象としたパワーレベルをサポート
- 堅牢な100V Hotswap MOSFET
- TPS2372-4(標準): 0.1Ω、2.2A電流制限
- 割り当てられた電源インジケータ出力
- 突入完了遅延が備わったPG出力
- PSE突入に準拠
- 自動維持電力シグネチャ(MPS)
- Type 1-2または3-4 PSE向け自動調整MPS
- 超低消費電力スタンバイモードをサポート
- オートクレーク操作をサポート
- PoE++ PSEをサポート
- 接合部温度範囲: -40℃~+125℃
- 20リードVQFNパッケージ
アプリケーション
- IEEE 802.3bt (Draft) 準拠デバイス
- 照明
- 電源モジュール
- デュアルシグネチャPD/強制UPOE
- 4PPOE
- パススルーシステム
- セキュリティカメラ
- マルチバンドアクセスポイント
- Picoベースの基地局
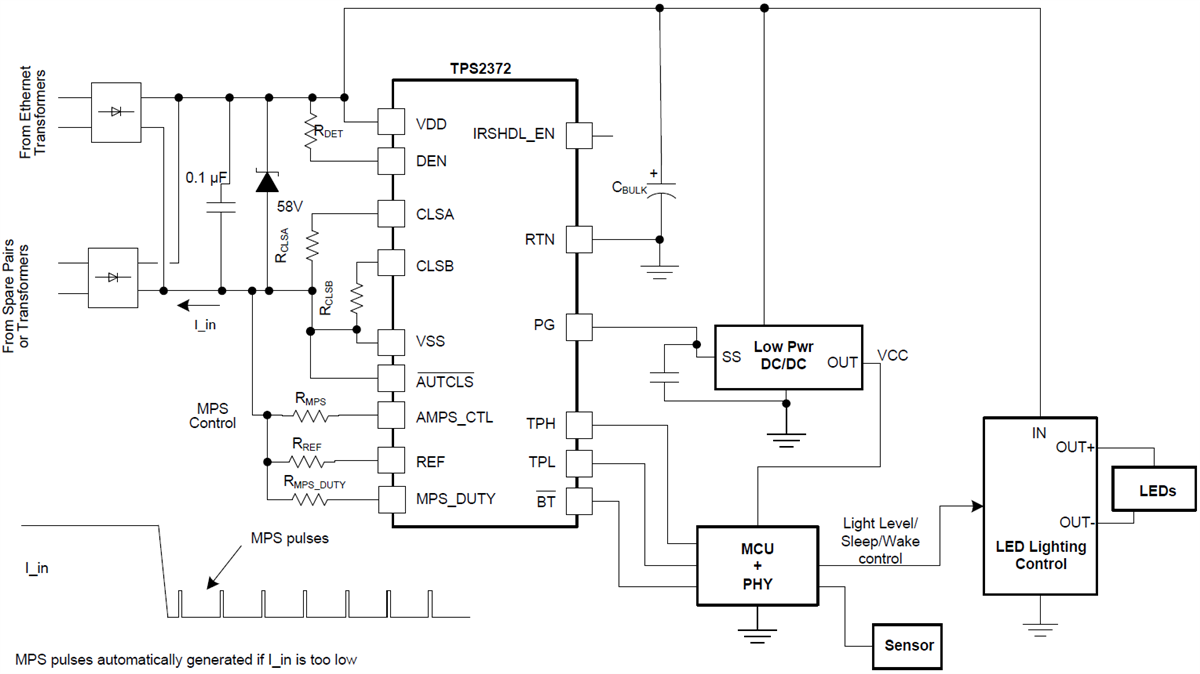
簡略図
公開: 2018-03-13
| 更新済み: 2022-11-02
