Texas Instruments TPS2592AL 12V回路保護eFuse
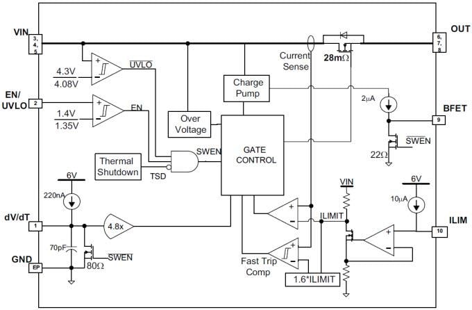
テキサス・インスツルメンツのTPS2592AL 12V回路保護eFuseは、高集積の回路保護および電源管理用ソリューションを小型のパッケージにまとめた製品です。これらのデバイスは外付けコンポーネントがほとんど不要で、複数の保護モードを選択できます。また、過負荷、短絡、電圧サージ、過大な突入電流、逆電流に対して確実な保護を提供します。電流制限レベルは外付け抵抗ひとつで設定でき、その標準精度は±15%です。過電圧は、内部クランピング回路によって安全な固定制限値に制限されます。外付けコンポーネントは必要ありません。特定の電圧ランプが必要な場合はdV/dTピンを使用します。このピンは、適切な出力ランプ レートが得られるように、1個のコンデンサーでプログラムできます。SSDなどの多くのシステムでは、ホールドアップ キャパシタンス エネルギーが、FETボディ ダイオードを通じてドループ状態または短絡状態の入力バスにダンプされないようにしなければなりません。BFETピンはこのようなシステムに使用します。外付けのNFETは、負荷からソースに電流が流れるのを防ぐために、TPS2592の出力と、BFETが駆動するゲートに“バック ツー バック(B2B)”で接続できます。特徴
- 12V eFuse - TPS2592Ax
- 5V eFuse - TPS2592Bx
- 4.5V - 18V Protection - TPS2592Zx
- Integrated 28mΩ Pass MOSFET
- Fixed Over-Voltage Clamp (TPS2592Ax/Bx)
- Absolute Maximum Voltage of 20V
- 2A to 5A Adjustable ILIMIT (±15% Accuracy)
- Reverse Current Blocking Support
- Programmable OUT Slew Rate, UVLO
- Built-in Thermal Shutdown
- UL Recognition Pending
- Safe during Single Point Failure Test (UL60950)
- Small Foot Print - 10L (3mm x 3mm) VSON
アプリケーション
- HDD and SSD Drives
- Set Top Boxes
- Servers / AUX Supplies
- Fan Control
- PCI/PCIe Cards
- Switches/Routers
Block Diagram
公開: 2014-02-06
| 更新済み: 2022-03-11
