Texas Instruments TPS543B25TEVM 評価モジュール
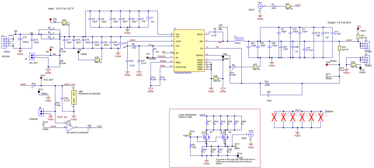
Texas Instruments TPS543B25TEVM評価モジュールは、Thermally Enhanced Pack (TEP) を備えた同期SWIFT™ 降圧コンバータであるTPS543B25Tを評価するための迅速なセットアップを提供するように設計されています。この評価モジュールには、TPS543B25T降圧コンバータと2つのM2x0.4ねじ付きスペーサを備えた1つのデザインが含まれています。TPS543B25TEVM評価モジュールは、薄型の外付け部品と、コンバータにヒートシンクを取り付けるための2つのネジ穴を備えています。TPS543B25TEVMは、特に周囲温度が高い環境において、ダイ温度を最小限に抑え、熱ディレーティングを軽減し、システム効率を向上させるために、ヒートシンクが取り付けられたエクスポーズド・ダイ・パッケージに格納されています。この評価モジュールは、無線および有線の通信インフラストラクチャ機器、光およびファイバ・ネットワーク、試験および測定機器、医療/ヘルスケア・アプリケーションに使用されています。特徴
- 2つのM2x0.4ネジ付きスペーサを使用したTPS543B25Tデバイスを評価します
- 4V~18Vの入力電圧範囲と12Vの公称電圧
- 出力:25Aで1V
- 電源および負荷用のネジ端子
- 負荷過渡回路
- 出力電圧を測定するためのSMBコネクタ
- デバイスを有効にするためのジャンパとシャント
- 薄型の外付け部品と2つのネジ穴により、あらゆるヒートシンクを簡単に取り付けることができます
アプリケーション
- 無線および有線通信インフラ設備
- 光とファイバーネットワーク
- テストと測定
- 医療/ヘルスケア
回路図
公開: 2024-01-15
| 更新済み: 2024-09-25
