Texas Instruments TPS54JB20同期バックコンバータ

Texas Instruments TPS54JB20同期バックコンバータは効率性が高く、適応型ON時間D-CAP3™ 制御モードが搭載されています。これらのデバイスは使い勝手が良く、外部補償が不要であるため外付け部品をほとんど必要としません。TPS54JB20は、スペースに制約のあるデータセンター・アプリケーションを対象に設計されています。

TI TPS54JB20同期バックコンバータは、差動リモートセンス、高性能集積MOSFET、完全動作接合温度範囲全体での正確な±1%、0.9Vリファレンスが特徴です。さらにこれらのコンバータには、高速負荷過渡応答、正確な負荷安定化とライン安定化、スキップモードまたはFCCM動作、プログラマブル・ソフトスタートが搭載されています。

TPS54JB20同期バックコンバータは無鉛で、21ピンVQFN-HR 4mm × 3mmパッケージで販売されており、例外なくRoHSに完全準拠しています。

特徴

  • 最大20Aまでで4V~16V入力範囲(外部バイアスなし)
  • 最大20Aまでで2.7V~16V入力範囲(外部バイアス範囲3.13V~3.6V)
  • 出力電圧範囲0.9V~5.5V
  • 20A連続出力電流をサポートしている7.7mΩおよび2.4mΩ 集積MOSFET
  • D-CAP3™(ウルトラ高速負荷ステップ応答あり)
  • すべてのセラミック出力コンデンサに対応
  • –40°C~+125°C接合温度で0.9V ±1% VREF をともなう差動リモートセンス
  • 軽負荷時に高効率を実現するオートスキップ Eco-mode™
  • プログラマブル電流制限(RTRIPあり)
  • ピン選択可能なスイッチング周波数:600kHz、800kHzまたは1MHz
  • 高出力精度のための差動リモートセンス
  • プログラム可能なソフトスタート時間
  • 追跡のための外部リファレンス入力
  • プリバイアス起動機能
  • オープンドレイン・パワーグッド出力
  • OC、UV、OV障害のためのラッチOFF
  • 4mm × 3mm、21ピンQFNパッケージ
  • 12A TPS54JA20 とのピン-to-ピン互換性あり
  • RoHSに完全準拠(適用除外なし)

アプリケーション

  • ラックサーバーとブレードサーバー
  • ハードウェア・アクセラレータとアドインカード
  • データセンタースイッチ
  • 産業用PC

ブロック図

ブロック図 - Texas Instruments TPS54JB20同期バックコンバータ

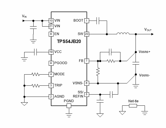
簡略図

回路図 - Texas Instruments TPS54JB20同期バックコンバータ
公開: 2020-12-22 | 更新済み: 2024-10-24