Texas Instruments TPS56x209同期降圧型電圧レギュレータ
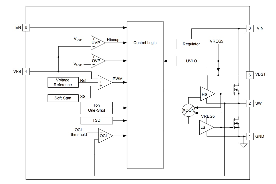
Texas Instruments TPS56x209 同期降圧型電圧レギュレータは、シンプルで使いやすいSOT-23パッケージの2Aおよび3Aの同期降圧型 (バック) コンバータです。デバイスは最小の外部部品数で動作するように最適化されており、低スタンバイ電流を実現するように最適化されています。これらのスイッチ・モード電源 (SMPS) 装置は高速過渡応答を提供し、特殊ポリマーなどの低い等価直列抵抗 (ESR) 出力コンデンサと、外部補償部品のない超低ESRセラミック・コンデンサの両方をサポートするD-CAP2™ モード制御を採用しています。TPS56x209は常に連続伝導モードで動作し、断続伝導モードよりも、低負荷での出力リップル電圧を下げます。特徴
- TPS562209 - 2A converter with integrated 122mΩ and 72mΩ FETs
- TPS563209 - 3A converter with integrated 68mΩ and 39mΩ FETs
- D-CAP2™ Mode Control for Fast Transient Response
- 4.5V to 17V Input Voltage Range
- 0.76V to 7V Output Voltage Range
- 650 kHz Switching Frequency
- Low Shutdown Current Less than 10µA
- 1% Feedback Voltage Accuracy (25°C)
- Startup from Pre-Biased Output Voltage
- Cycle By Cycle Over-current Limit
- Hiccup-mode Under Voltage Protection
- Non-latch OVP, UVLO, and TSD Protections
- 1.0ms Fixed Soft-Start
アプリケーション
- Digital TV Power Supply
- High Definition Blu-ray Disc™ Players
- Networking Home Terminal
- Digital Set-Top Box (STB)
Block Diagram
公開: 2014-11-12
| 更新済み: 2022-03-11
