Texas Instruments TPS6281xM/-Q1/-EP降圧DC/DCコンバータ
Texas Instruments TPS6281xM/-Q1/-EP 1A/2A/3A/4A降圧型DC/DCコンバータは、高い効率と使いやすさを特長とし、ピーク電流モード制御方式に基づいています。TPS6281xM/-Q1/-EPはピン互換の1A、2A、3A、4Aの同期整流降圧型DC/DCコンバータです。負荷が軽いときに自動的にパワーセーブ・モード(PSM)へ移行するため、負荷範囲全体にわたって高い効率が維持されます。このデバイスは、PWMモードで1%の出力電圧精度を実現するため、出力電圧精度の高い電源の開発に役立ちます。SS/TRピンを使用すると、起動時間を設定したり、出力電圧が外部電圧源に追従するように構成できるため、各種電源レールを外部からシーケンシングし、起動時の突入電流を制限できます。低抵抗のスイッチにより、高い周囲温度でも最大4Aの連続出力電流を供給できます。スイッチング周波数は1.8MHz~4MHzの範囲で外部から調整でき、同じ周波数範囲の外部クロックと同期することもできます。TPS6281x-EPデバイスは金配線材を使用し、温度範囲-55~+105°C、SnPbリード仕上げで設計されています。TPS6281x-Q1は、自動車アプリケーションを対象としたAEC-Q100認定を受けています。
TI TPS6281xM/-Q1/-EPは、2mm x 3mmのVQFNパッケージで供給されます。
特徴
- 入力電圧範囲2.75V~6V
- 1A、2A、3A、4Aのコンバータ・ファミリ
- 静止電流 標準15µA
- 出力電圧:0.6V~5.5V
- 出力電圧精度±1%(FPWM動作)
- 調整可能なソフト・スタート
- 強制PWMまたはPWMおよびPFM動作
- 1.8MHz~4MHzの調節可能スイッチング周波数
- 精密なイネーブル入力が可能
- ユーザー定義の不足電圧ロックアウト
- 正確なシーケンシング
- 100%デューティサイクルモード
- アクティブ出力放電
- パワーグッド出力(ウィンドウ・コンパレータ搭載)
アプリケーション
- 航空機の電力
- 防衛無線
- シーカー・フロント・エンド
- フライト内エンターテイメント
- 鉄道輸送
- 防衛および航空宇宙アプリケーションをサポート:
- 制御されたベースライン
- 1ヵ所の製造、組立、試験サイト
- 製品ライフサイクルの延長
- 製品のトレーサビリティ
データシート
ブロック図
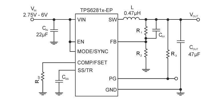
回路図
公開: 2024-12-05
| 更新済み: 2025-03-10
