Texas Instruments TPS7H1121EVM-CVAL 評価モジュール

テキサス・インスツルメンツ (Texas Instruments) TPS7H1121EVM-CVAL評価モジュールは、単一のTPS7H1121-SP LDOレギュレータの動作を実証します。このボードには、追加の部品を実装できるフットプリントが装備されています。TI TPS7H1121EVM-CVAL評価モジュールを使用すると、簡単な性能検証を目的にカスタマイズされた構成、テストポイント、SMAコネクタをテストできます。

特徴

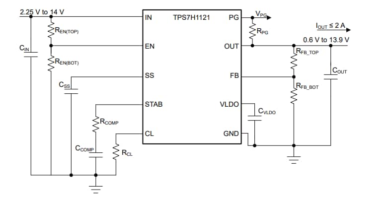
  • 入力電圧範囲: 2.25V ~ 14V
  • 2A最大出力電流
  • ±1.5%のライン、負荷、温度に対する精度
  • 外部安定化5V PGOOD電源
  • STABピンを活用したオプションの外部制御ループ補償

PCBレイアウト

Texas Instruments TPS7H1121EVM-CVAL 評価モジュール

機能ブロック図

ブロック図 - Texas Instruments TPS7H1121EVM-CVAL 評価モジュール

簡略図

回路図 - Texas Instruments TPS7H1121EVM-CVAL 評価モジュール

プログラム可能な電流制限保護領域

パフォーマンスグラフ - Texas Instruments TPS7H1121EVM-CVAL 評価モジュール
公開: 2024-07-09 | 更新済み: 2025-09-12