Texas Instruments TPS7H4102EVM評価モジュール

Texas Instruments TPS7H4102EVM 評価基板は、TPS7H4102-SEPの機能性と汎用性を容易に実証できます。TPS7H4102-SEPデュアルチャネル降圧コンバータは、独立した出力を持ち、プラスチックパッケージで供給されます。TI TPS7H4102EVM 評価基板は、5V入力向けに最適化されており、デフォルト構成では0.8Vと1.8Vに設定済みの2つの個別の構成が可能な3A出力を供給します。

特徴

  • チャネルあたり最大出力電流は最大3A(公称)
  • ライン、温度、TIDの全範囲で599.48mV±1%の高精度電圧リファレンス
  • 各チャネルは、同じスイッチング周波数で180度の位相差で動作

レイアウト

ロケーション回路 - Texas Instruments TPS7H4102EVM評価モジュール

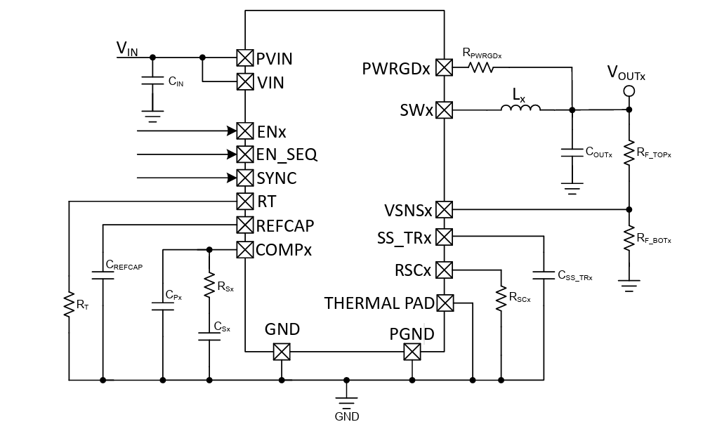
簡略図

回路図 - Texas Instruments TPS7H4102EVM評価モジュール
公開: 2025-10-29 | 更新済み: 2025-11-05