Texas Instruments TPS92513/HV降圧型バックLEDドライバ
Texas Instruments TPS92513/HV降圧型バックLEDドライバは、1.5A降圧型(バック)電流レギュレータで、高電流LEDを駆動するための統合型MOSFETを備えています。入力電圧範囲は42Vと60V(HV)があります。これらのLEDデバイスは、ユーザーがピーク電流モード制御を使用して選択した固定周波数で動作します。本製品を使用すると、優れたラインと負荷レギュレーションが可能になります。妥協のない輝度制御を目的とした、アナログおよびパルス帯域変調(PWM)調光向けの別々の入力が特徴です。これにより、それぞれが10:1以上と100:1以上のコントラスト比を達成することに役立ちます。PWM入力は低電圧ロジックの標準規格との互換性があり、マイクロコントローラの基板の範囲で簡単にインターフェイス接続できます。特徴
- Integrated 220mΩ high-side MOSFET
- 4.5V to 42V input voltage range (4.5V to 60V for the TPS92513HV)
- 0V to 300mV adjustable voltage reference
- ±5% LED current accuracy
- 100kHz to 2MHz switching frequency range
- Dedicated PWM dimming input
- Adjustable undervoltage lockout
- Overcurrent protection
- Overtemperature protection
- MSOP-10 package with PowerPAD™
アプリケーション
- Street lighting
- Emergency/exit lighting
- General industrial and commercial illumination
- Retail lighting
- Appliance lighting
- Transportation lighting
- Channel letters
- Light bars
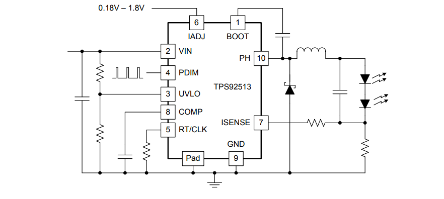
Simplified Schematic
TI Reference Design Library
公開: 2015-05-22
| 更新済み: 2022-03-11
