Texas Instruments TPS92643-Q1降圧赤外線LEDドライバ
Texas Instruments TPS92643-Q1降圧赤外線LEDドライバは、広い動作入力電圧範囲5.5V~36V、499msのロードダンプをサポートする許容40Vがあります。インダクタのバレー電流検出に基づいた適応型オンタイム平均電流モード制御がTPS92643-Q1に実装されています。適応型ON時間制御によって、100kHz~2.2MHzの間で設定できるほぼ一貫したスイッチング周波数が実現しています。閉ループフィードバックおよびインダクタ電流センシングによって、広い入力、出力、周囲温度全体で ±4%以上の良好な精度が実現します。高性能LEDドライバは、PWM調光またはアナログ技術を使用してLED電流を個別に変調できます。IADJ電圧を設定することで、範囲15:1を超える線形アナログ調光範囲が得られます。LED電流のPWM調光は、UDIM入力ピンを直接変調を適切なデューディサイクルによって直接変調することで達成されます。この機能は、APWMでアナログ電圧を設定して内部アナログ-PWM変換を有効にすることでも実行できます。内部PWMジェネレータは、外部アナログ電圧を内部1.4kHzランプ信号と比較することで変換します。
Texas Instruments TPS92643-Q1には、高度診断と障害保護機能が組み込まれており、サイクル・バイ・サイクル・スイッチ電流制限、ブートストラップ低電圧、LEDオープン、LEDショート、熱シャットダウンが特徴です。TPS92643-Q1は、6.6mm × 5.1mmの熱機能に優れた16ピンHTSSOPパッケージ(0.65mmリードピッチ)でご用意があります。
特徴
- デバイスは、車載用アプリケーションを対象としたAEC-Q100認定を取得済
- グレード1 (–40°C~125°C 周囲動作温度)
- デバイスHBM分類レベルH1C
- デバイスCDM分類レベルC5
- 入力電圧範囲: 5.5V~36V
- 起動後最低5.15Vまでの動作
- デバイスは、4%の精度で最大3Aまでの連続電流を供給可能
- 適応型ON時間電流制御
- 低オフセット・ハイサイド電流センスアンプ
- デバイスは、セラミックコンデンサおよびアルミコンデンサのあらゆる組み合わせで安定
- プログラマブルスイッチング周波数100kHz~2.2MHz
- 高度調光動作
- 高精度1000:1 PWM調光
- 高精度15:1 アナログ調光
- PWMデューティサイクル変換に対する1.4kHz内部アナログ入力
- サイクル別のスイッチ過電流保護
- オープンドレイン障害インジケータ出力
- LED短絡、オープン回路、ケーブルハーネス損傷表示
- サーマルシャットダウン保護
アプリケーション
- ヘッドライト
- フロントフォグライトLEDドライバモジュール
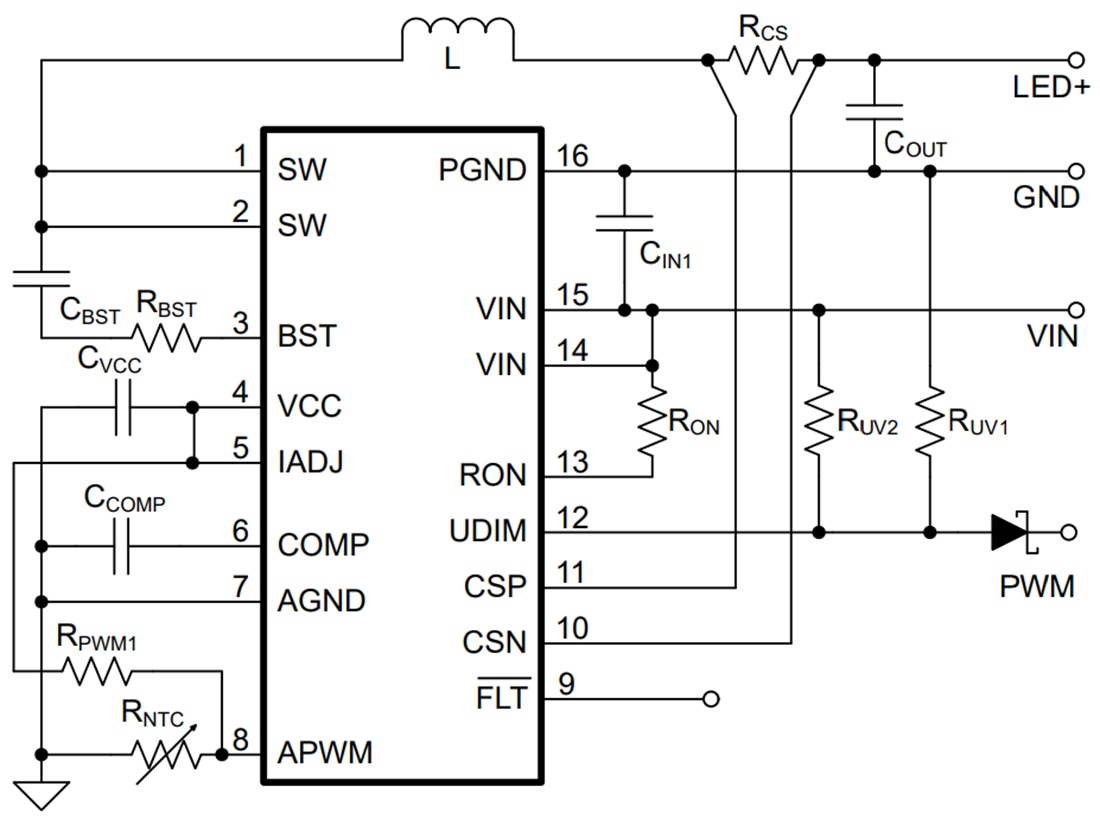
降圧LEDドライバのアプリケーションスキーム
公開: 2022-06-27
| 更新済み: 2022-09-30
