DCS-Control トポロジを使用する TITPSM82902降圧コンバータは、±1% の高い VOUT 精度をサポートします。このデバイスの3V から17Vの広い入力電圧範囲によって、12V電源レール、シングルセルまたはマルチセル・リチウムイオン、5Vまたは3.3Vレールといったさまざまな公称入力が実現します。TPSM82902は、軽負荷時に自動的に省電力モードに入り (自動 PFM/PWM が選択されている場合)、高効率を維持します。さらに、小さな負荷で高効率を供給するために、デバイスの標準静止電流は4µAと低くなります。AEE を有効にすると、VIN 、VOUT 、および負荷電流全体で高効率が実現します。TPSM82902には、内部/外部分周器、スイッチング周波数、出力電圧放電、自動省電力モードまたは強制 PWM 動作を設定するための MODE/Smart-CONF 入力が含まれています。
TPSM82902、統合 1μH インダクタを備えた、3.0mmx2.8mmx1.6mmの寸法を持つ小型 11 ピン MicroSiP パッケージに収容されています。
特徴
- 広いデューティサイクルと負荷範囲に対応する高効率
- 4µA標準の IQ
- 62mΩハイサイドおよび22mΩローサイド RDS(ON)
- 3mmx2.8mmx1.6mmMicroSiP™パッケージ
- 最大2Aの連続出力電流
- ±0.9%フィードバック電圧精度(全温度範囲 –40°C ~125°C)
- 構成可能な出力電圧オプション
- 0.6Vから5.5Vまでの VFB 外部分周器
- 0.4Vと5.5Vの間の16オプションを使用した VSET 内部ディバイダー
- 100%モードの DCS-Control トポロジ
- WEBENCH®パワー デザイナーを使用して、TPSM82902を使用してカスタム デザインを作成する
- MODE/S-CONFピンによる柔軟性
- スイッチング周波数 2.5MHzまたは1.0MHz
- 動的モード変更オプションを備えた強制 PWM または自動 (PFM) 省電力モード
- 自動効率向上 (AEE)
- 出力放電のオン/オフ
- 柔軟性が高く、使いやすい
- 単層配線(ルーティング)用に最適化されたピン配置
- 高精度イネーブル入力
- パワーグッド出力
- 調整可能なソフトスタートとトラッキング
- 外付けブートストラップコンデンサ不要
アプリケーション
- データセンターとエンタープライズコンピューティング
- 有線ネットワーキング
- 無線インフラストラクチャ
- 工場の自動化と制御
- 試験と測定
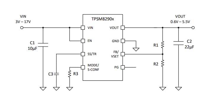
簡略図
効率と出力電流の関係
公開: 2023-01-20
| 更新済み: 2023-06-21

