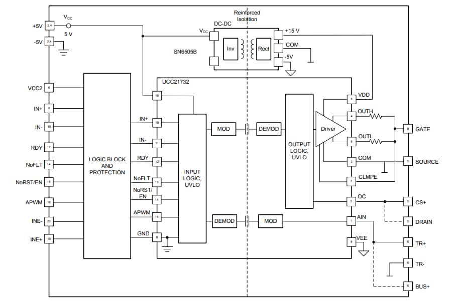
UCC21710QDWEVM-025評価ボードは、UCC21710 5.7kVrms強化絶縁ドライバに基づいており、8.0mm沿面距離とクリアランスが備わっています。UCC21710QDWEVM-025には、SN6505Bベースの絶縁DC-DCトランスバイアス供給が搭載されています。
特徴
- 10Aピーク、スプリット出力駆動電流で、プログラマブル駆動電圧装備
- 最大1700V入力レールをサポートできる2つの5kVrms強化絶縁チャンネル
- ソフトターンOFFおよび内部FETが搭載されたミラークランプによる短絡保護
- CMTI > 100V/nsの堅牢なノイズ免疫ソリューション
アプリケーション
- ソーラーインバータ
- モータドライブ
- HEV/EV充電器
レイアウト
ブロック図
公開: 2019-12-26
| 更新済み: 2024-02-19

